WARNING:
JavaScript is turned OFF. None of the links on this concept map will
work until it is reactivated.
If you need help turning JavaScript On, click here.
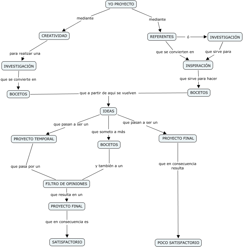
Este Cmap, tiene información relacionada con: COMO PROYECTO TANIA DIAZ MIRANDA, IDEAS que pasan a ser un PROYECTO TEMPORAL, INSPIRACIÓN que sirve para hacer BOCETOS, INVESTIGACIÓN que sirve para INSPIRACIÓN, YO PROYECTO mediante REFERENTES, PROYECTO FINAL que en consecuencia es SATISFACTORIO, PROYECTO FINAL que en consecuencia resulta POCO SATISFACTORIO, INVESTIGACIÓN que se convierte en BOCETOS, PROYECTO TEMPORAL que pasa por un FILTRO DE OPINIONES, IDEAS que pasan a ser un PROYECTO FINAL, REFERENTES que se convierten en INSPIRACIÓN, FILTRO DE OPINIONES que resulta en un PROYECTO FINAL, YO PROYECTO mediante CREATIVIDAD, CREATIVIDAD para realizar una INVESTIGACIÓN, IDEAS que someto a más BOCETOS, BOCETOS y también a un FILTRO DE OPINIONES, REFERENTES ó INVESTIGACIÓN, BOCETOS que a partir de aqui se vuelven BOCETOS, BOCETOS que a partir de aqui se vuelven IDEAS