WARNING:
JavaScript is turned OFF. None of the links on this concept map will
work until it is reactivated.
If you need help turning JavaScript On, click here.
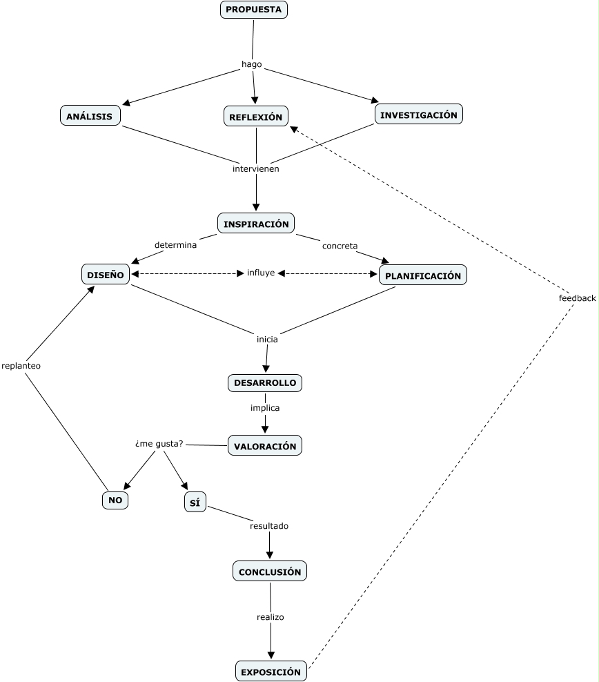
Este Cmap, tiene información relacionada con: Mapa proyección Carla, NO replanteo DISEÑO, INVESTIGACIÓN intervienen INSPIRACIÓN, SÍ resultado CONCLUSIÓN, DISEÑO inicia DESARROLLO, INSPIRACIÓN determina DISEÑO, VALORACIÓN ¿me gusta? SÍ, DESARROLLO implica VALORACIÓN, ANÁLISIS intervienen INSPIRACIÓN, PLANIFICACIÓN inicia DESARROLLO, PROPUESTA hago INVESTIGACIÓN, REFLEXIÓN intervienen INSPIRACIÓN, PROPUESTA hago REFLEXIÓN, EXPOSICIÓN feedback REFLEXIÓN, CONCLUSIÓN realizo EXPOSICIÓN, INSPIRACIÓN concreta PLANIFICACIÓN, VALORACIÓN ¿me gusta? NO, PROPUESTA hago ANÁLISIS