WARNING:
JavaScript is turned OFF. None of the links on this concept map will
work until it is reactivated.
If you need help turning JavaScript On, click here.
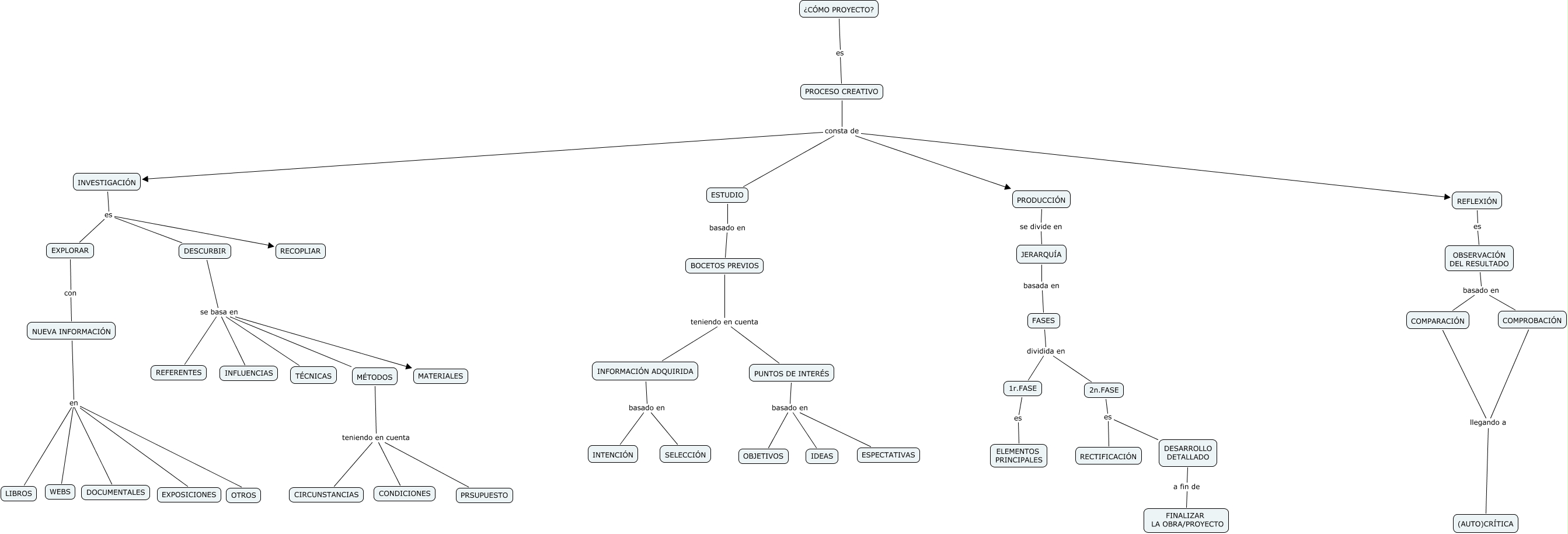
Este Cmap, tiene información relacionada con: Maria Maldonado Vela, DESCURBIR se basa en MÉTODOS, BOCETOS PREVIOS teniendo en cuenta INFORMACIÓN ADQUIRIDA, NUEVA INFORMACIÓN en EXPOSICIONES, MÉTODOS teniendo en cuenta CIRCUNSTANCIAS, INFORMACIÓN ADQUIRIDA basado en INTENCIÓN, FASES dividida en 2n.FASE, DESCURBIR se basa en INFLUENCIAS, INVESTIGACIÓN es EXPLORAR, 2n.FASE es RECTIFICACIÓN, PUNTOS DE INTERÉS basado en ESPECTATIVAS, ESTUDIO basado en BOCETOS PREVIOS, PROCESO CREATIVO consta de REFLEXIÓN, NUEVA INFORMACIÓN en LIBROS, 1r.FASE es ELEMENTOS PRINCIPALES, PROCESO CREATIVO consta de PRODUCCIÓN, DESCURBIR se basa en TÉCNICAS, NUEVA INFORMACIÓN en OTROS, COMPROBACIÓN llegando a (AUTO)CRÍTICA, COMPARACIÓN llegando a (AUTO)CRÍTICA, FASES dividida en 1r.FASE