WARNING:
JavaScript is turned OFF. None of the links on this concept map will
work until it is reactivated.
If you need help turning JavaScript On, click here.
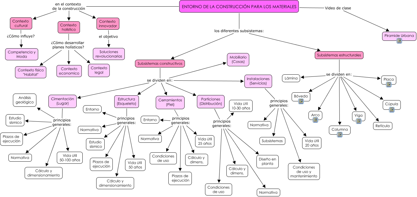
Este Cmap, tiene información relacionada con: tema 1, Cerramientos (Piel) principios generales: Vida útil 25 años, Subsistemas constructivos se dividen en: Mobiliario (Cosas), Subsistemas estructurales se dividen en: Arco, Instalaciones (Servicios) principios generales: Vida útil 20 años, Estructura (Esqueleto) principios generales: Normativa, Cimentación (Lugar) principios generales: Cálculo y dimensionamiento, Estructura (Esqueleto) principios generales: Entorno, Cerramientos (Piel) principios generales: Cálculo y dimens., Cerramientos (Piel) principios generales: Plazos de ejecución, Subsistemas constructivos se dividen en: Instalaciones (Servicios), Subsistemas constructivos se dividen en: Cerramientos (Piel), Subsistemas estructurales se dividen en: Columna, ENTORNO DE LA CONSTRUCCIÓN PARA LOS MATERIALES en el contexto de la construcción Contexto holístico, Contexto holístico ¿Cómo desarrollar planes holísticos? Contexto físico "Habitat", Particiones (Distribución) principios generales: Diseño en planta, ENTORNO DE LA CONSTRUCCIÓN PARA LOS MATERIALES en el contexto de la construcción Contexto innovador, Subsistemas constructivos se dividen en: Cimentación (Lugar), Subsistemas constructivos se dividen en: Estructura (Esqueleto), Instalaciones (Servicios) principios generales: Condiciones de uso y mantenimiento, Subsistemas estructurales se dividen en: Placa