WARNING:
JavaScript is turned OFF. None of the links on this concept map will
work until it is reactivated.
If you need help turning JavaScript On, click here.
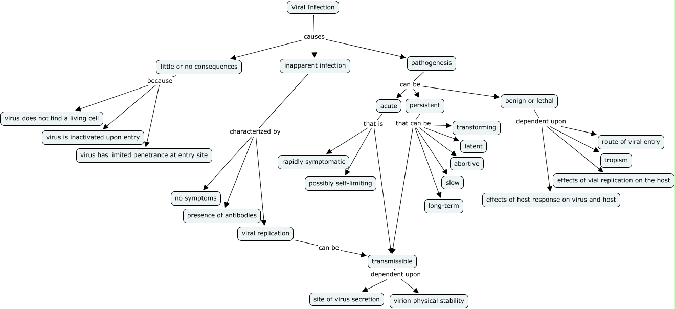
This Concept Map, created with IHMC CmapTools, has information related to: Viral Infection, acute that is transmissible, benign or lethal dependent upon tropism, persistent that can be long-term, acute that is rapidly symptomatic, persistent that can be slow, pathogenesis can be benign or lethal, viral replication can be transmissible, benign or lethal dependent upon effects of vial replication on the host, little or no consequences because virus does not find a living cell, Viral Infection causes little or no consequences, transmissible dependent upon site of virus secretion, acute that is possibly self-limiting, persistent that can be latent, little or no consequences because virus has limited penetrance at entry site, inapparent infection characterized by no symptoms, transmissible dependent upon virion physical stability, benign or lethal dependent upon effects of host response on virus and host, pathogenesis can be persistent, little or no consequences because virus is inactivated upon entry, inapparent infection characterized by viral replication