WARNING:
JavaScript is turned OFF. None of the links on this concept map will
work until it is reactivated.
If you need help turning JavaScript On, click here.
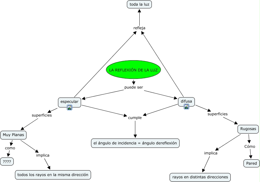
Este Cmap, tiene información relacionada con: Reflexión sugerida por Francisco Mateos, Muy Planas implica todos los rayos en la misma dirección, difusa superficies Rugosas, LA REFLEXIÓN DE LA LUZ puede ser difusa, LA REFLEXIÓN DE LA LUZ puede ser especular, Rugosas Cómo Pared, especular cumple el ángulo de incidencia = ángulo dereflexión, especular refleja toda la luz, Rugosas implica rayos en distintas direcciones, difusa refleja toda la luz, Muy Planas como ????, especular superficies Muy Planas, difusa cumple el ángulo de incidencia = ángulo dereflexión