WARNING:
JavaScript is turned OFF. None of the links on this concept map will
work until it is reactivated.
If you need help turning JavaScript On, click here.
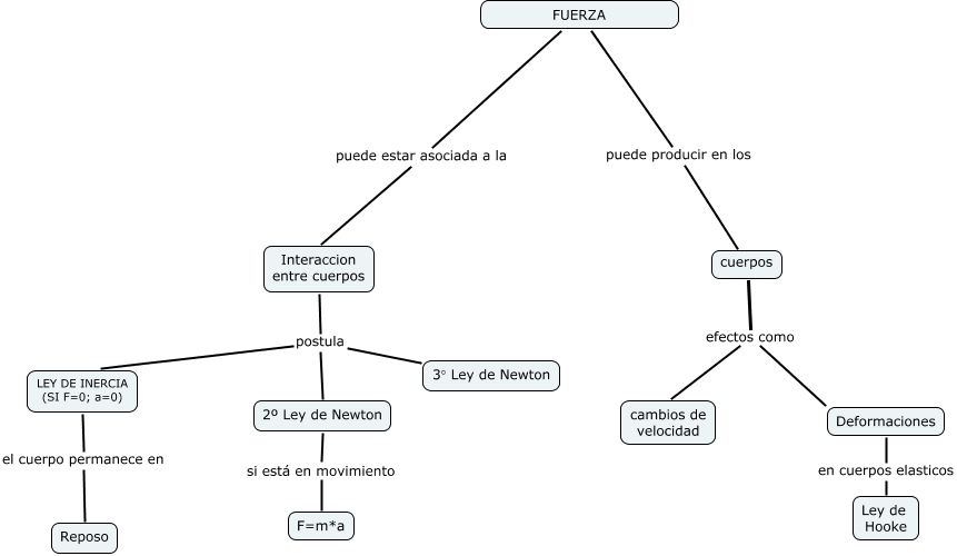
Este Cmap, tiene información relacionada con: La Fuerza sugerida por Mª Eugenia Beltrán, Interaccion entre cuerpos postula 3° Ley de Newton, Deformaciones en cuerpos elasticos Ley de Hooke, LEY DE INERCIA (SI F=0; a=0) el cuerpo permanece en Reposo, cuerpos efectos como Deformaciones, FUERZA puede estar asociada a la Interaccion entre cuerpos, 2º Ley de Newton si está en movimiento F=m*a, cuerpos efectos como cambios de velocidad, Interaccion entre cuerpos postula LEY DE INERCIA (SI F=0; a=0), FUERZA puede producir en los cuerpos, Interaccion entre cuerpos postula 2º Ley de Newton