WARNING:
JavaScript is turned OFF. None of the links on this concept map will
work until it is reactivated.
If you need help turning JavaScript On, click here.
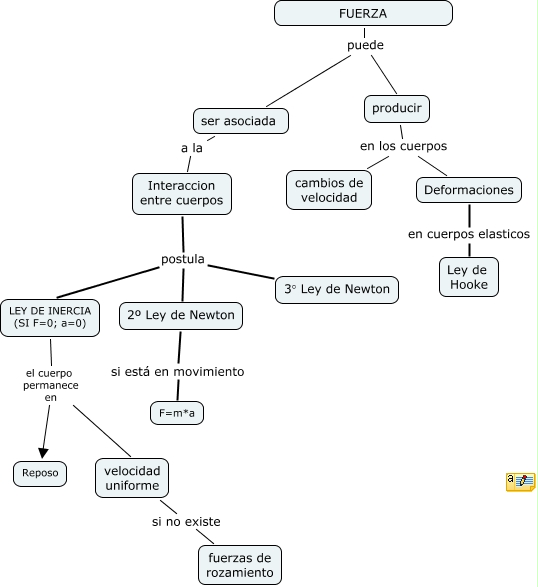
Este Cmap, tiene información relacionada con: Santiago, Interaccion entre cuerpos postula 2º Ley de Newton, LEY DE INERCIA (SI F=0; a=0) el cuerpo permanece en velocidad uniforme, FUERZA puede ser asociada, velocidad uniforme si no existe fuerzas de rozamiento, Interaccion entre cuerpos postula LEY DE INERCIA (SI F=0; a=0), producir en los cuerpos cambios de velocidad, Deformaciones en cuerpos elasticos Ley de Hooke, ser asociada a la Interaccion entre cuerpos, 2º Ley de Newton si está en movimiento F=m*a, producir en los cuerpos Deformaciones, LEY DE INERCIA (SI F=0; a=0) el cuerpo permanece en Reposo, FUERZA puede producir, Interaccion entre cuerpos postula 3° Ley de Newton