WARNING:
JavaScript is turned OFF. None of the links on this concept map will
work until it is reactivated.
If you need help turning JavaScript On, click here.
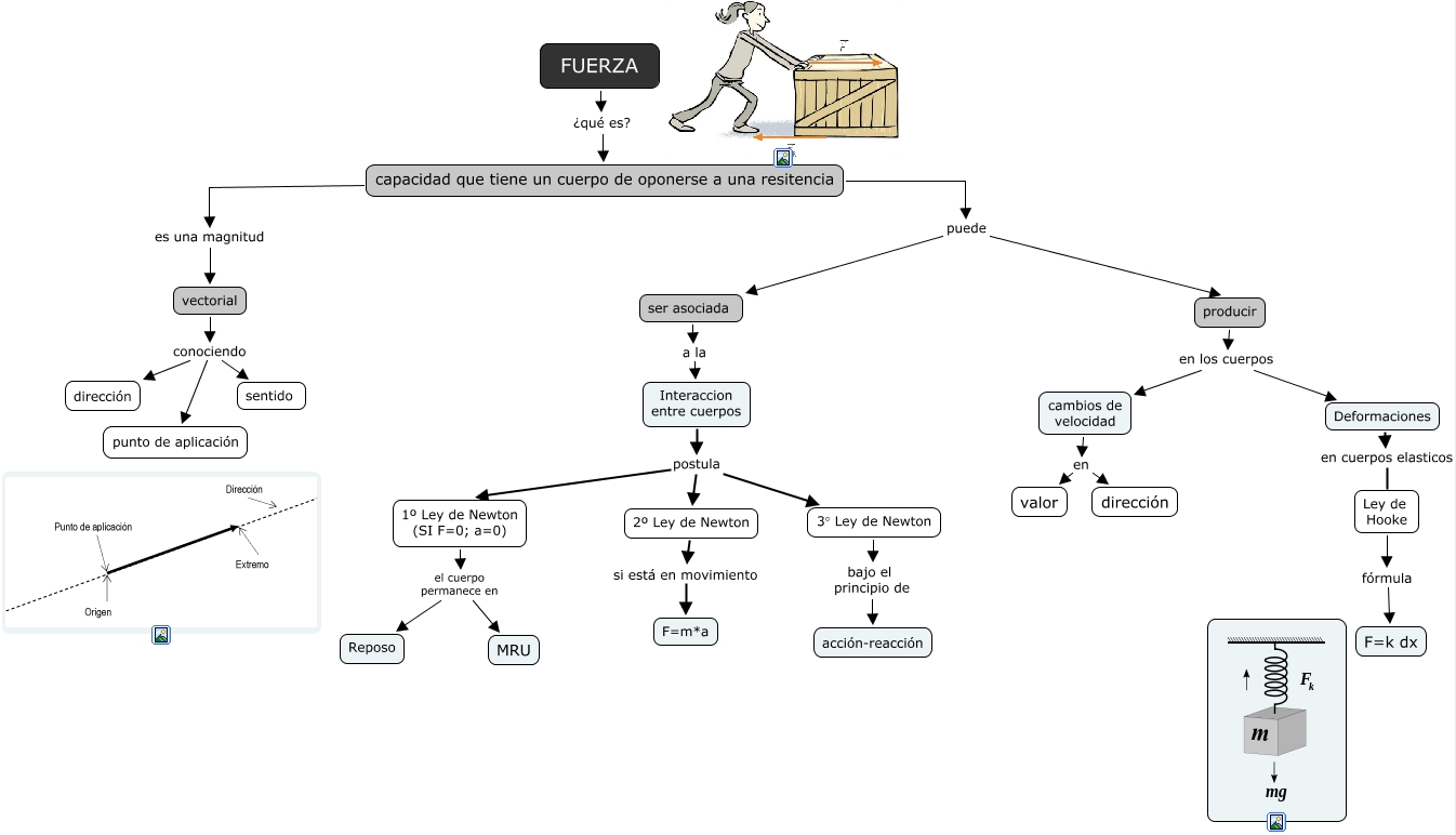
Este Cmap, tiene información relacionada con: La fuerza según María José García Baños, capacidad que tiene un cuerpo de oponerse a una resitencia puede producir, vectorial conociendo sentido, 3° Ley de Newton bajo el principio de acción-reacción, 2º Ley de Newton si está en movimiento F=m*a, cambios de velocidad en dirección, Ley de Hooke fórmula F=k dx, 1º Ley de Newton (SI F=0; a=0) el cuerpo permanece en Reposo, vectorial conociendo punto de aplicación, producir en los cuerpos cambios de velocidad, vectorial conociendo dirección, cambios de velocidad en valor, producir en los cuerpos Deformaciones, Interaccion entre cuerpos postula 3° Ley de Newton, FUERZA ¿qué es? capacidad que tiene un cuerpo de oponerse a una resitencia, capacidad que tiene un cuerpo de oponerse a una resitencia puede ser asociada, Interaccion entre cuerpos postula 1º Ley de Newton (SI F=0; a=0), capacidad que tiene un cuerpo de oponerse a una resitencia es una magnitud vectorial, Interaccion entre cuerpos postula 2º Ley de Newton, 1º Ley de Newton (SI F=0; a=0) el cuerpo permanece en MRU, ser asociada a la Interaccion entre cuerpos