WARNING:
JavaScript is turned OFF. None of the links on this concept map will
work until it is reactivated.
If you need help turning JavaScript On, click here.
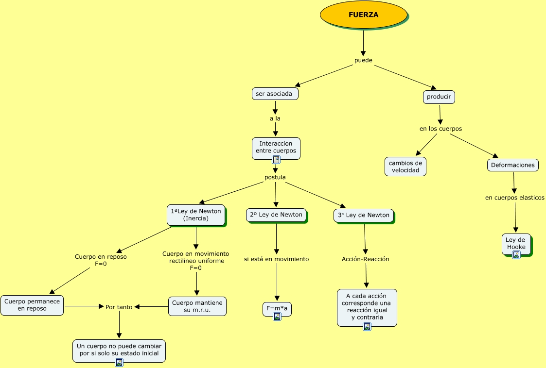
Este Cmap, tiene información relacionada con: La Fuerza sugerida por Juan Leonardo Fierro, 1ªLey de Newton (Inercia) Cuerpo en reposo F=0 Cuerpo permanece en reposo, Interaccion entre cuerpos postula 2º Ley de Newton, 2º Ley de Newton si está en movimiento F=m*a, FUERZA puede ser asociada, Interaccion entre cuerpos postula 3° Ley de Newton, 3° Ley de Newton Acción-Reacción A cada acción corresponde una reacción igual y contraria, Deformaciones en cuerpos elasticos Ley de Hooke, ser asociada a la Interaccion entre cuerpos, producir en los cuerpos cambios de velocidad, producir en los cuerpos Deformaciones, Cuerpo mantiene su m.r.u. Por tanto Un cuerpo no puede cambiar por si solo su estado inicial, Cuerpo permanece en reposo Por tanto Un cuerpo no puede cambiar por si solo su estado inicial, Interaccion entre cuerpos postula 1ªLey de Newton (Inercia), 1ªLey de Newton (Inercia) Cuerpo en movimiento rectilineo uniforme F=0 Cuerpo mantiene su m.r.u., FUERZA puede producir