WARNING:
JavaScript is turned OFF. None of the links on this concept map will
work until it is reactivated.
If you need help turning JavaScript On, click here.
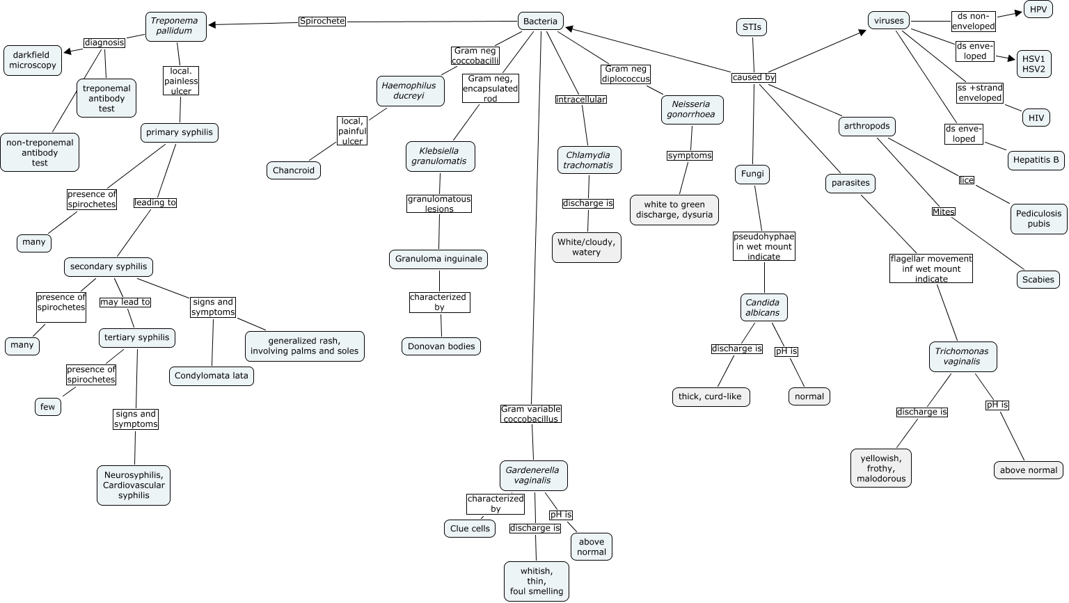
This Concept Map, created with IHMC CmapTools, has information related to: STDs the others, STIs caused by parasites, Bacteria intracellular Chlamydia trachomatis, tertiary syphilis presence of spirochetes few, viruses ds enve- loped Hepatitis B, Gardenerella vaginalis characterized by Clue cells, Gardenerella vaginalis pH is above normal, Trichomonas vaginalis discharge is yellowish, frothy, malodorous, arthropods Mites Scabies, viruses ds enve- loped HSV1 HSV2, STIs caused by Bacteria, secondary syphilis signs and symptoms Condylomata lata, Treponema pallidum diagnosis darkfield microscopy, Candida albicans pH is normal, viruses ss +strand enveloped HIV, Bacteria Gram neg diplococcus Neisseria gonorrhoea, Bacteria Gram variable coccobacillus Gardenerella vaginalis, STIs caused by viruses, Fungi pseudohyphae in wet mount indicate Candida albicans, Trichomonas vaginalis pH is above normal, viruses ds non- enveloped HPV