WARNING:
JavaScript is turned OFF. None of the links on this concept map will
work until it is reactivated.
If you need help turning JavaScript On, click here.
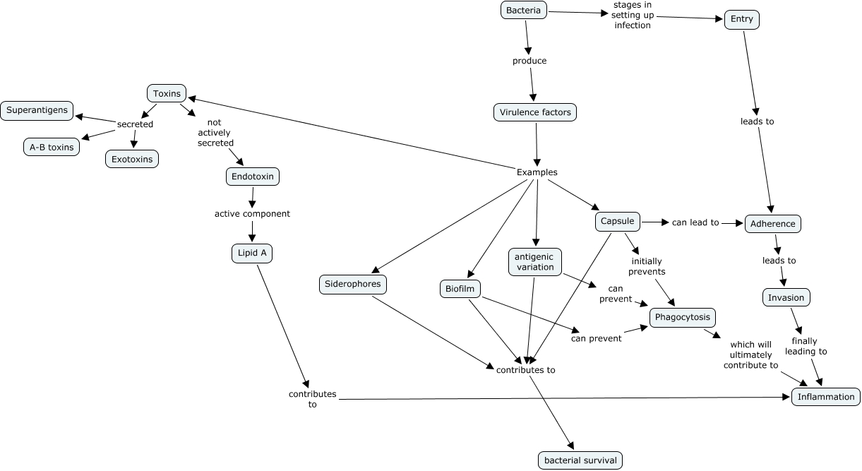
This Concept Map, created with IHMC CmapTools, has information related to: Microbial Pathogenesis, Toxins not actively secreted Endotoxin, Entry leads to Adherence, Toxins secreted A-B toxins, antigenic variation contributes to bacterial survival, Adherence leads to Invasion, antigenic variation can prevent Phagocytosis, Toxins secreted Superantigens, Virulence factors Examples antigenic variation, Bacteria produce Virulence factors, Bacteria stages in setting up infection Entry, Siderophores contributes to bacterial survival, Virulence factors Examples Biofilm, Capsule initially prevents Phagocytosis, Endotoxin active component Lipid A, Capsule contributes to bacterial survival, Biofilm can prevent Phagocytosis, Toxins secreted Exotoxins, Virulence factors Examples Capsule, Phagocytosis which will ultimately contribute to Inflammation, Invasion finally leading to Inflammation