WARNING:
JavaScript is turned OFF. None of the links on this concept map will
work until it is reactivated.
If you need help turning JavaScript On, click here.
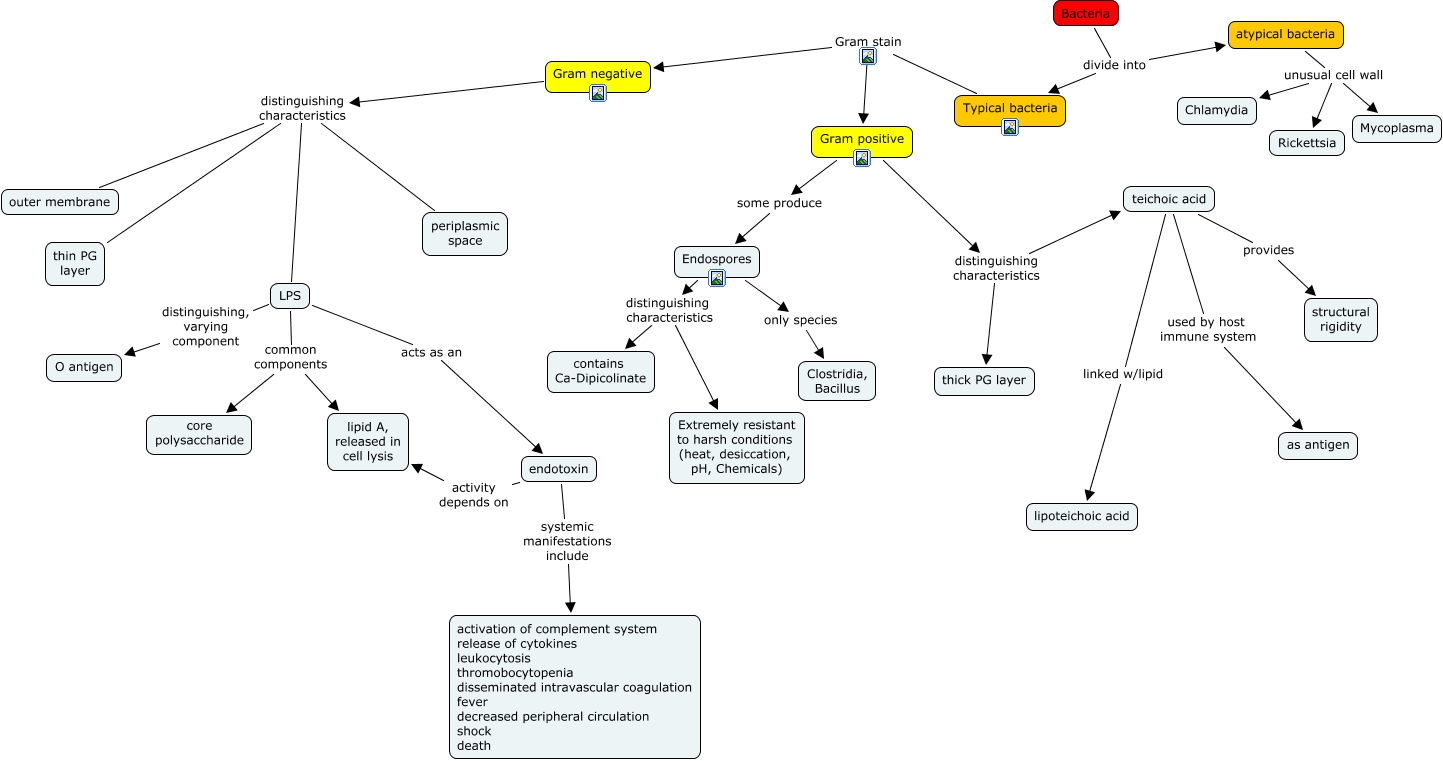
This Concept Map, created with IHMC CmapTools, has information related to: Bacterial Structure and Classification.cmap, LPS distinguishing, varying component O antigen, Typical bacteria Gram stain Gram negative, Gram negative distinguishing characteristics LPS, Endospores only species Clostridia, Bacillus, atypical bacteria unusual cell wall Chlamydia, Typical bacteria Gram stain Gram positive, atypical bacteria unusual cell wall Mycoplasma, atypical bacteria unusual cell wall Rickettsia, LPS common components lipid A, released in cell lysis, LPS common components core polysaccharide, Gram negative distinguishing characteristics periplasmic space, Endospores distinguishing characteristics contains Ca-Dipicolinate, Gram negative distinguishing characteristics outer membrane, Gram negative distinguishing characteristics thin PG layer, Endospores distinguishing characteristics Extremely resistant to harsh conditions (heat, desiccation, pH, Chemicals), teichoic acid linked w/lipid lipoteichoic acid, endotoxin systemic manifestations include activation of complement system release of cytokines leukocytosis thromobocytopenia disseminated intravascular coagulation fever decreased peripheral circulation shock death, Gram positive distinguishing characteristics teichoic acid, endotoxin activity depends on lipid A, released in cell lysis, teichoic acid used by host immune system as antigen