WARNING:
JavaScript is turned OFF. None of the links on this concept map will
work until it is reactivated.
If you need help turning JavaScript On, click here.
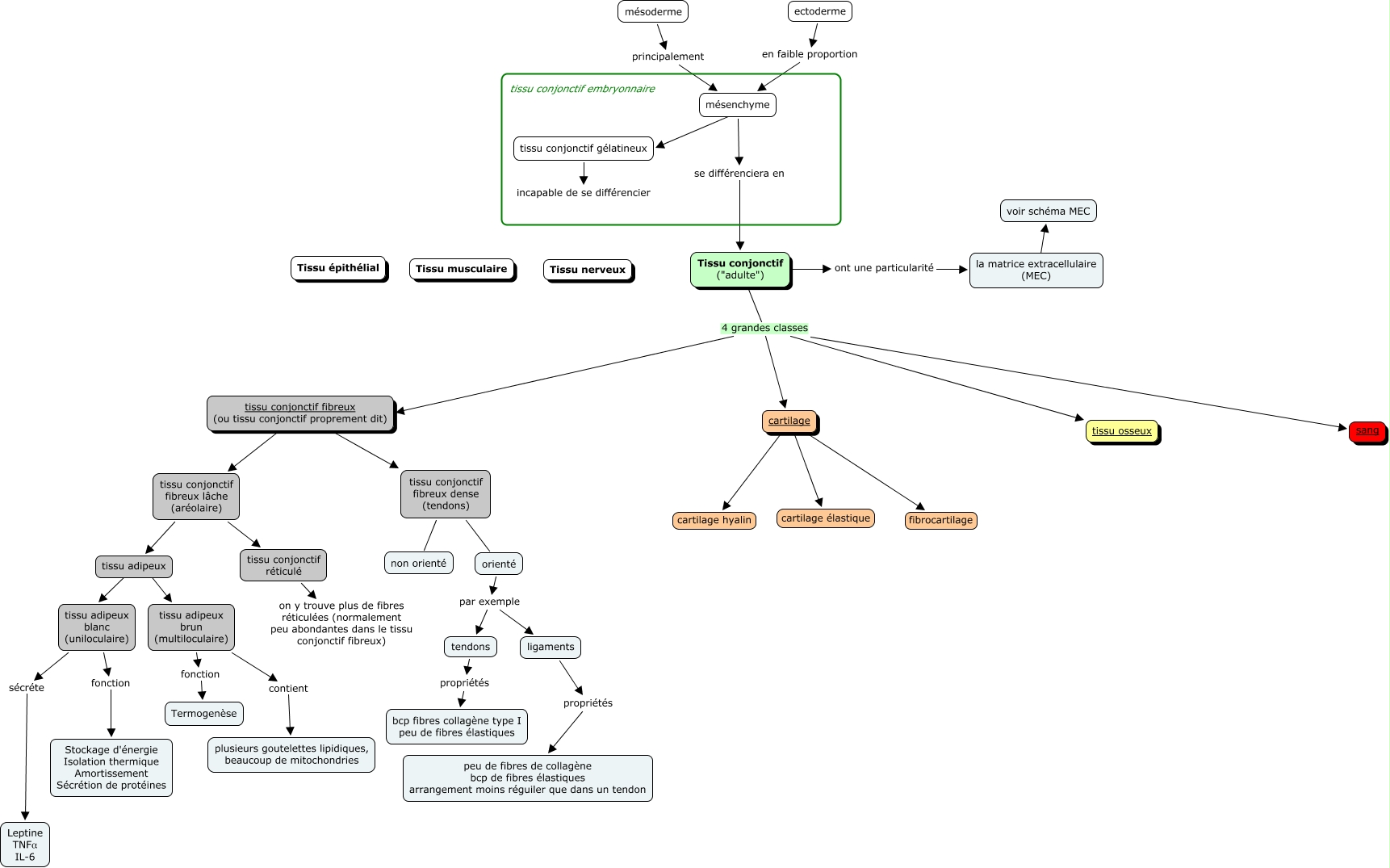
Cette carte de concepts créée avec IHMC CmapTools traite de: 1.2 Regazzi 01, tissu adipeux ???? tissu adipeux blanc (uniloculaire), tissu conjonctif fibreux (ou tissu conjonctif proprement dit) tissu conjonctif fibreux dense (tendons) non orienté, tissu adipeux ???? tissu adipeux brun (multiloculaire), tissu conjonctif fibreux (ou tissu conjonctif proprement dit) tissu conjonctif fibreux lâche (aréolaire), tissu adipeux blanc (uniloculaire) fonction Stockage d'énergie Isolation thermique Amortissement Sécrétion de protéines, tissu conjonctif fibreux (ou tissu conjonctif proprement dit) tissu conjonctif fibreux dense (tendons), mésenchyme qwer tissu conjonctif gélatineux, orienté par exemple tendons, tissu conjonctif fibreux (ou tissu conjonctif proprement dit) tissu conjonctif fibreux lâche (aréolaire) tissu conjonctif réticulé, tissu conjonctif fibreux (ou tissu conjonctif proprement dit) tissu conjonctif fibreux lâche (aréolaire) tissu adipeux, la matrice extracellulaire (MEC) ???? voir schéma MEC, Tissu conjonctif ("adulte") ont une particularité la matrice extracellulaire (MEC), ectoderme en faible proportion mésenchyme, Tissu conjonctif ("adulte") 4 grandes classes cartilage, mésoderme principalement mésenchyme, cartilage cartilage élastique, ligaments propriétés peu de fibres de collagène bcp de fibres élastiques arrangement moins réguiler que dans un tendon, tissu adipeux blanc (uniloculaire) sécréte Leptine TNFα IL-6, tissu adipeux brun (multiloculaire) fonction Termogenèse, tissu conjonctif gélatineux incapable de se différencier