WARNING:
JavaScript is turned OFF. None of the links on this concept map will
work until it is reactivated.
If you need help turning JavaScript On, click here.
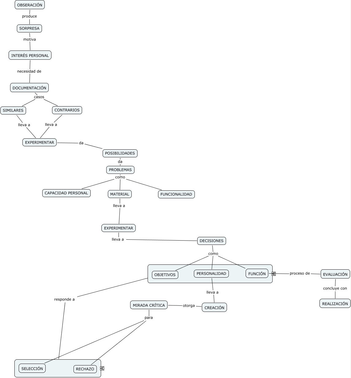
Este Cmap, tiene información relacionada con: paulaplaazanza, DOCUMENTACIÓN casos SIMILARES, EXPERIMENTAR lleva a DECISIONES, DECISIONES como PERSONALIDAD, DOCUMENTACIÓN casos CONTRARIOS, POSIBILIDADES da PROBLEMAS, PROBLEMAS como CAPACIDAD PERSONAL, INTERÉS PERSONAL necesidad de DOCUMENTACIÓN, FUNCIÓN proceso de EVALUACIÓN, DECISIONES como FUNCIÓN, CONTRARIOS lleva a EXPERIMENTAR, MATERIAL lleva a EXPERIMENTAR, ???? responde a ????, EXPERIMENTAR da POSIBILIDADES, CREACIÓN otorga MIRADA CRÍTICA, PERSONALIDAD lleva a CREACIÓN, SIMILARES lleva a EXPERIMENTAR, PROBLEMAS como FUNCIONALIDAD, EVALUACIÓN concluye con REALIZACIÓN, MIRADA CRÍTICA para RECHAZO, SORPRESA motiva INTERÉS PERSONAL