WARNING:
JavaScript is turned OFF. None of the links on this concept map will
work until it is reactivated.
If you need help turning JavaScript On, click here.
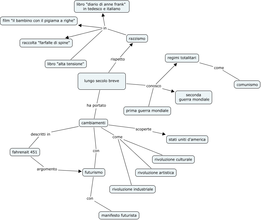
Questa Cmap, creata con IHMC CmapTools, contiene informazioni relative a: lungo secolo breve cristiana, razzismo in raccolta "farfalle di spine", lungo secolo breve conosco regimi totalitari, lungo secolo breve rispetto razzismo, cambiamenti come rivoluzione culturale, lungo secolo breve conosco prima guerra mondiale, fahrenait 451 argomento futurismo, futurismo con manifesto futurista, cambiamenti descritti in fahrenait 451, cambiamenti scoperte stati uniti d'america, razzismo in libro "alta tensione", lungo secolo breve ha portato cambiamenti, regimi totalitari come comunismo, razzismo in film "il bambino con il pigiama a righe", lungo secolo breve conosco seconda guerra mondiale, cambiamenti come rivoluzione artistica, razzismo in libro "diario di anne frank" in tedesco e italiano, cambiamenti con futurismo, cambiamenti come rivoluzione industriale