WARNING:
JavaScript is turned OFF. None of the links on this concept map will
work until it is reactivated.
If you need help turning JavaScript On, click here.
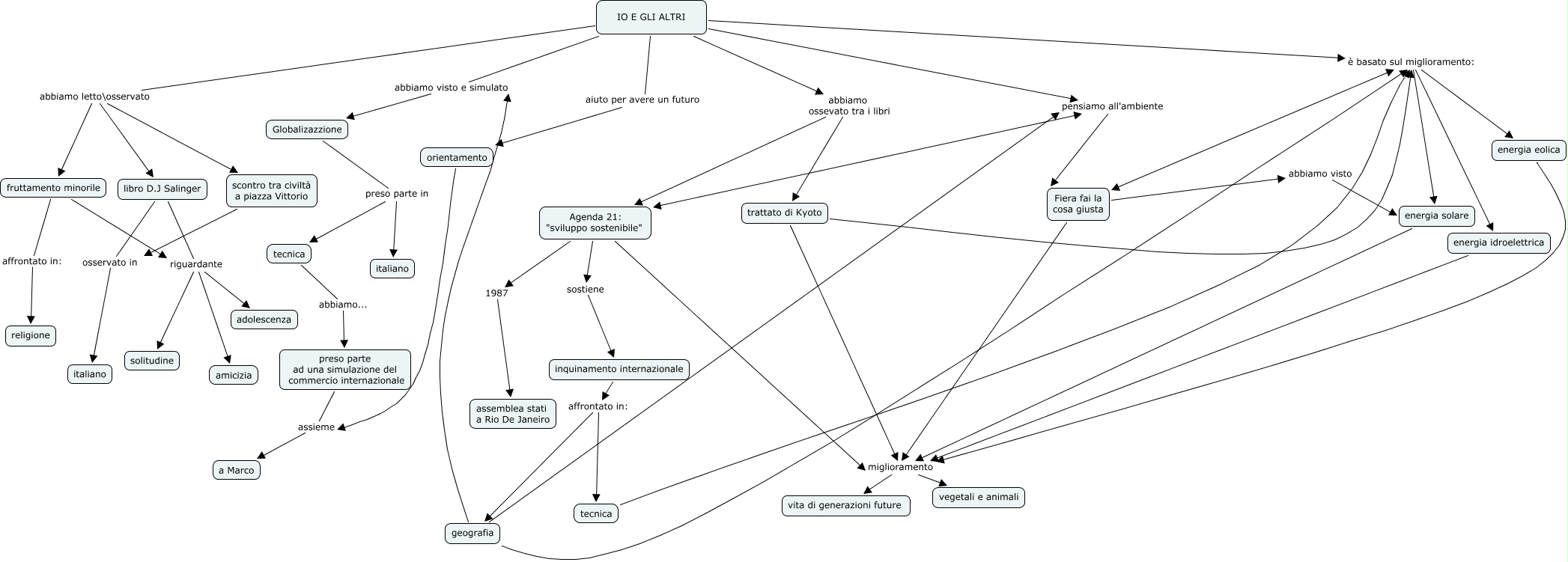
Questa Cmap, creata con IHMC CmapTools, contiene informazioni relative a: riccardo merlo nucleo io e gli altri 2014, geografia è basato sul miglioramento: energia solare, Agenda 21: "sviluppo sostenibile" miglioramento vegetali e animali, tecnica è basato sul miglioramento: energia eolica, IO E GLI ALTRI abbiamo ossevato tra i libri Agenda 21: "sviluppo sostenibile", Agenda 21: "sviluppo sostenibile" sostiene inquinamento internazionale, inquinamento internazionale affrontato in: geografia, fruttamento minorile affrontato in: religione, IO E GLI ALTRI aiuto per avere un futuro orientamento, IO E GLI ALTRI è basato sul miglioramento: energia idroelettrica, Agenda 21: "sviluppo sostenibile" 1987 assemblea stati a Rio De Janeiro, fruttamento minorile riguardante amicizia, energia idroelettrica miglioramento vegetali e animali, IO E GLI ALTRI è basato sul miglioramento: energia eolica, IO E GLI ALTRI è basato sul miglioramento: Fiera fai la cosa giusta, tecnica abbiamo... preso parte ad una simulazione del commercio internazionale, Fiera fai la cosa giusta abbiamo visto energia solare, inquinamento internazionale affrontato in: tecnica, geografia abbiamo visto e simulato Globalizazzione, trattato di Kyoto è basato sul miglioramento: energia idroelettrica, energia solare miglioramento vita di generazioni future