WARNING:
JavaScript is turned OFF. None of the links on this concept map will
work until it is reactivated.
If you need help turning JavaScript On, click here.
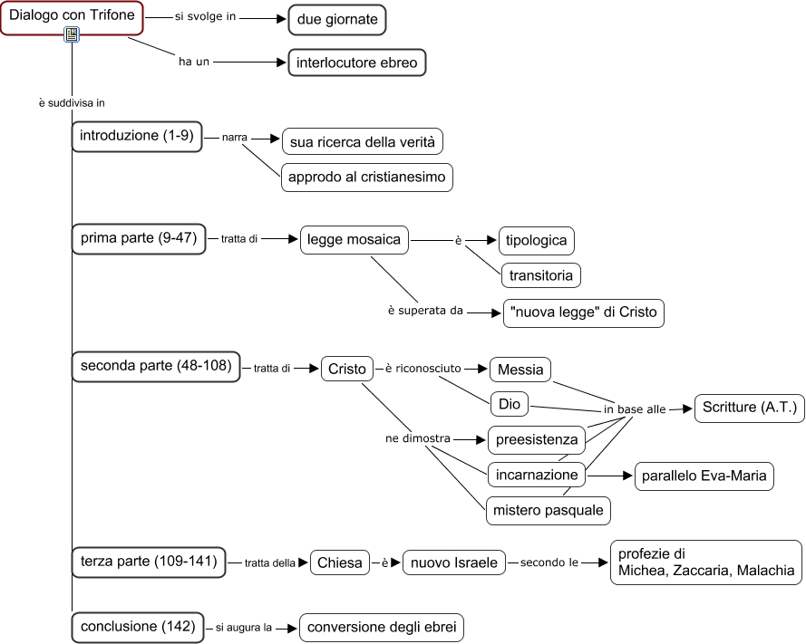
Questa Cmap, creata con IHMC CmapTools, contiene informazioni relative a: 37 Giustino - Dialogo con Trifone, mistero pasquale in base alle Scritture (A.T.), Dio in base alle Scritture (A.T.), Cristo è riconosciuto Dio, conclusione (142) si augura la conversione degli ebrei, Dialogo con Trifone è suddivisa in seconda parte (48-108), seconda parte (48-108) tratta di Cristo, preesistenza in base alle Scritture (A.T.), terza parte (109-141) tratta della Chiesa, introduzione (1-9) narra sua ricerca della verità, Dialogo con Trifone è suddivisa in terza parte (109-141), Cristo è riconosciuto Messia, incarnazione parallelo Eva-Maria, Dialogo con Trifone è suddivisa in introduzione (1-9), Dialogo con Trifone è suddivisa in conclusione (142), Cristo ne dimostra incarnazione, Cristo ne dimostra preesistenza, legge mosaica è tipologica, legge mosaica è transitoria, legge mosaica è superata da "nuova legge" di Cristo, Dialogo con Trifone ha un interlocutore ebreo