WARNING:
JavaScript is turned OFF. None of the links on this concept map will
work until it is reactivated.
If you need help turning JavaScript On, click here.
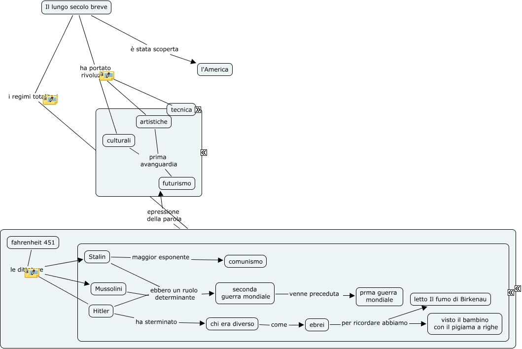
Questa Cmap, creata con IHMC CmapTools, contiene informazioni relative a: il lungo secolo breve veronica, industirali soprattutto durante la prima e la seconda rivoluzione industriale, fahrenheit 451 le dittature Mussolini, Hitler ebbero un ruolo determinante seconda guerra mondiale, ebrei per ricordare abbiamo visto il bambino con il pigiama a righe, culturali prima avanguardia futurismo, Stalin maggior esponente comunismo, seconda guerra mondiale venne preceduta prma guerra mondiale, fahrenheit 451 le dittature Stalin, Mussolini ebbero un ruolo determinante seconda guerra mondiale, Il lungo secolo breve ha portato rivoluzioni artistiche, artistiche prima avanguardia futurismo, Il lungo secolo breve i regimi totalitari italiano, italiano epressione della parola futurismo, Stalin ebbero un ruolo determinante seconda guerra mondiale, Il lungo secolo breve ha portato rivoluzioni culturali, Hitler ha sterminato chi era diverso, ebrei per ricordare abbiamo letto Il fumo di Birkenau, Il lungo secolo breve ha portato rivoluzioni industirali, Il lungo secolo breve è stata scoperta l'America, fahrenheit 451 le dittature Hitler