WARNING:
JavaScript is turned OFF. None of the links on this concept map will
work until it is reactivated.
If you need help turning JavaScript On, click here.
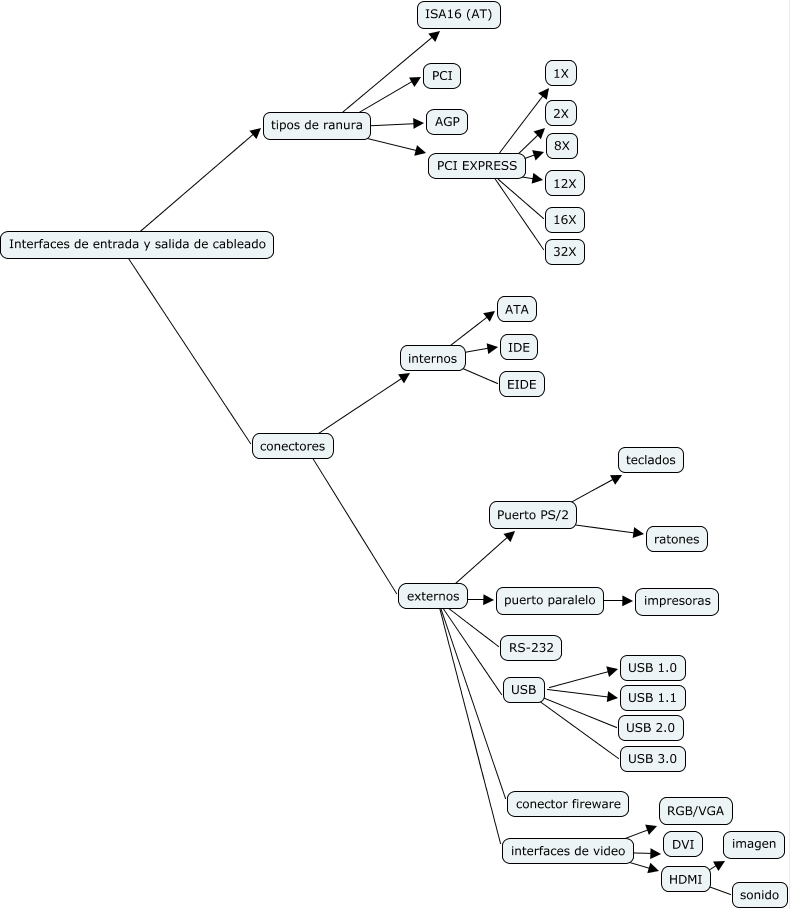
Aquest mapa conceptual conté informació relacionada amb: interfaces de entrada salida y cableado gemma alcázar, puerto paralelo ???? impresoras, externos ???? conector fireware, USB ???? USB 1.1, externos ???? Puerto PS/2, Puerto PS/2 ???? ratones, conectores ???? externos, PCI EXPRESS ???? 2X, HDMI ???? imagen, externos ???? USB, interfaces de video ???? HDMI, externos ???? interfaces de video, PCI EXPRESS ???? 1X, Puerto PS/2 ???? teclados, PCI EXPRESS ???? 32X, USB ???? USB 2.0, tipos de ranura ???? AGP, PCI EXPRESS ???? 16X, USB ???? USB 1.0, externos ???? RS-232, tipos de ranura ???? PCI