WARNING:
JavaScript is turned OFF. None of the links on this concept map will
work until it is reactivated.
If you need help turning JavaScript On, click here.
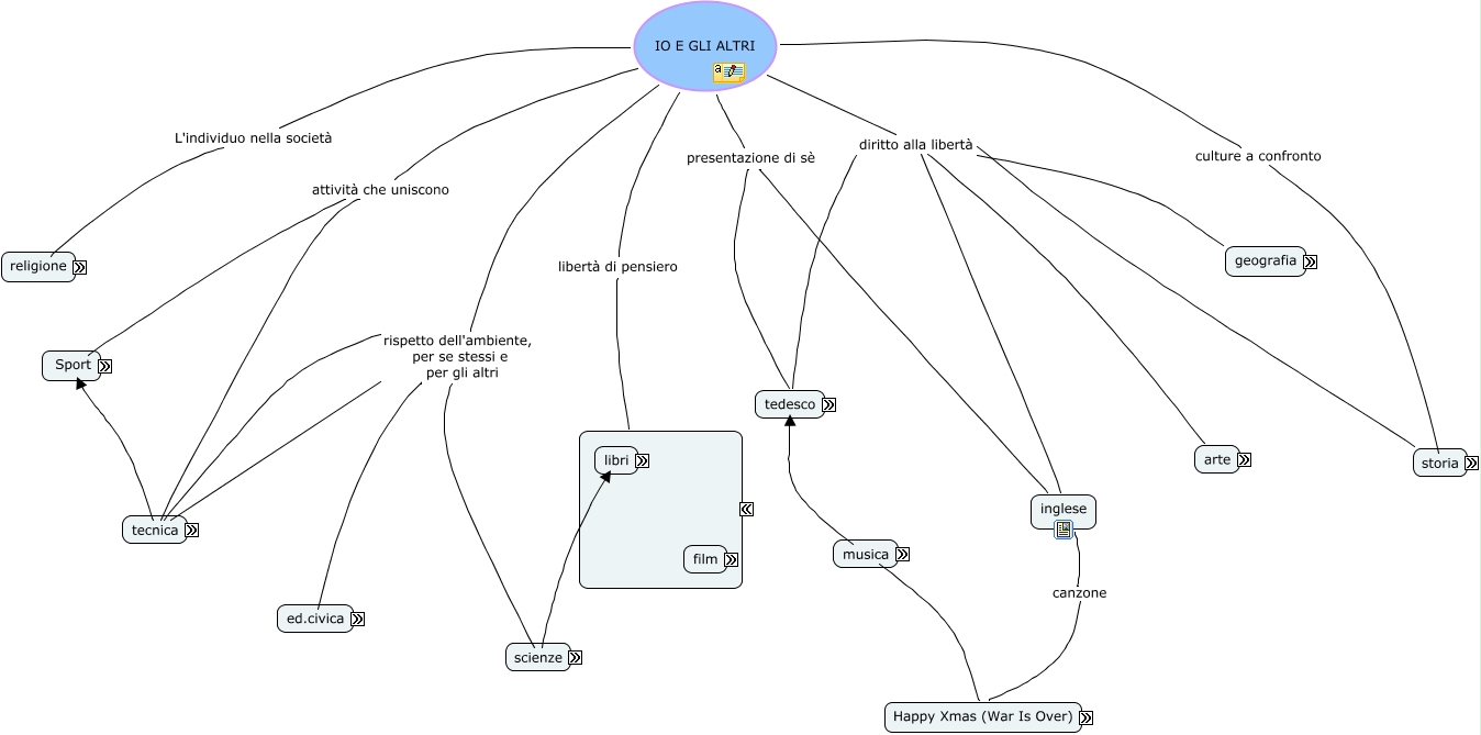
Questa Cmap, creata con IHMC CmapTools, contiene informazioni relative a: Mappa Io e gli altri Veronica, Fumo si sta diffondendo tra i giovani, storia diritto alla libertà tedesco, la libertà guida il popolo dipinto da Delacroix, gara di orienteering cos'è? sport di squadra, IO E GLI ALTRI culture a confronto emigranti italiani, sport di squadra Basket, Bianca come il latte, rossa come il sangue quando 2010, IO E GLI ALTRI libertà di pensiero italiano, IO E GLI ALTRI rispetto dell'ambiente, per se stessi e per gli altri sostenibilità, Edith stein ha vinto premio nobel per la pace, sostenibilità nostro contributo impronta ecologica, IO E GLI ALTRI rispetto dell'ambiente, per se stessi e per gli altri riciclo, IO E GLI ALTRI rispetto dell'ambiente, per se stessi e per gli altri climasteps, Bertold Brecht dove? Baviera, IO E GLI ALTRI diritto alla libertà arte, la libertà guida il popolo significato la lotta per la libertà di varie classi sociali, IO E GLI ALTRI diritto alla libertà geografia, storia diritto alla libertà geografia, diritti dell uomo cosa sono leggi fondamentali che permetttono la vita, l'attimo fuggente dove Vermont (Stati Uniti)