WARNING:
JavaScript is turned OFF. None of the links on this concept map will
work until it is reactivated.
If you need help turning JavaScript On, click here.
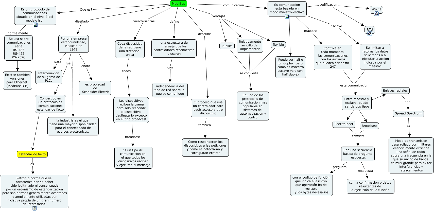
Este Cmap, tiene información relacionada con: ModBus, Con una secuencia basica de pregunta respuesta. respuesta con la confirmación o datos resultantes de la ejecución de la función., Mod Bus diseñado Por una empresa estadounidense, Modicon en 1979, Mod Bus comunicacion Su comunicacion esta basada en modo maestro-esclavo, flexible se convierte En uno de los protocolos de comunicacion mas populares en sistemas de automatizacion y control, El proceso que usa un controlador para pedir acceso a otro dispositivo tambien Como responderan los dispositivos a las peticiones y como se detectaran y correguiran errores, Por una empresa estadounidense, Modicon en 1979 fué Convertido en un protocolo de comunicaciones estandar de facto, Su comunicacion esta basada en modo maestro-esclavo maestro Controla en todo momento las comunicaciones con los esclavos que pueden ser hasta 247, Entre maestro y esclavo, puede ser de dos tipos ???? Peer to peer, Su comunicacion esta basada en modo maestro-esclavo esclavo Se limitan a retorna los datos solicitados o a ejecutar la accion indicada por el maestro., Con una secuencia basica de pregunta respuesta. pregunta con el código de función que indica al esclavo que operación ha de realizar, y los bytes necesarios, Mod Bus define una estructura de mensaje que los controladores reconoceran y usaran, Relativamente sencillo de implementar se convierte En uno de los protocolos de comunicacion mas populares en sistemas de automatizacion y control, Por una empresa estadounidense, Modicon en 1979 para Interconexion de su gama de PLCs, Mod Bus caracteristicas Cada dispositivo de la red tiene una direccion unica, Mod Bus ventajas flexible, Su comunicacion esta basada en modo maestro-esclavo codificacion RTU, Enlaces radiales tipo Spread Spectrum, Los dispositivos reciben la trama pero solo responde el dispositivo destinatario excepto en el tipo broadcast broadcast es un tipo de comunicacion en el que todos los dispositivos reciben y ejecutan el mensaje, Publico se convierte En uno de los protocolos de comunicacion mas populares en sistemas de automatizacion y control, Su comunicacion esta basada en modo maestro-esclavo codificacion ASCII