WARNING:
JavaScript is turned OFF. None of the links on this concept map will
work until it is reactivated.
If you need help turning JavaScript On, click here.
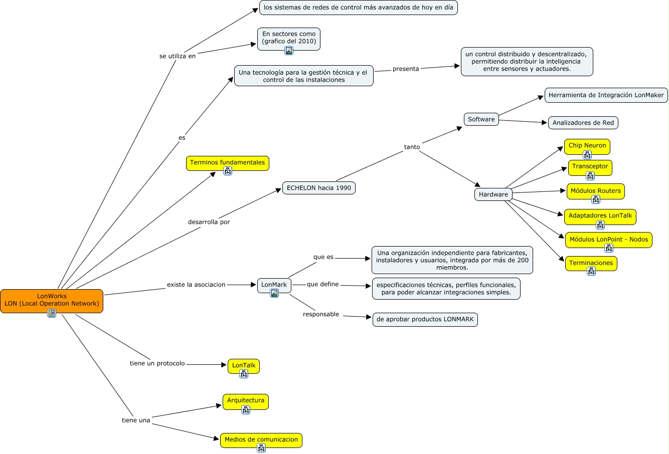
Este Cmap, tiene información relacionada con: 1LON, LonWorks LON (Local Operation Network) desarrolla por ECHELON hacia 1990, Hardware ???? Transceptor, LonWorks LON (Local Operation Network) se utiliza en En sectores como (grafico del 2010), Hardware ???? Módulos LonPoint - Nodos, LonWorks LON (Local Operation Network) ???? Terminos fundamentales, Hardware ???? Chip Neuron, LonWorks LON (Local Operation Network) tiene un protocolo LonTalk, Hardware ???? Módulos Routers, LonWorks LON (Local Operation Network) existe la asociacion LonMark, Hardware ???? Adaptadores LonTalk, LonWorks LON (Local Operation Network) se utiliza en los sistemas de redes de control más avanzados de hoy en día, LonWorks LON (Local Operation Network) es Una tecnología para la gestión técnica y el control de las instalaciones, LonMark que define especificaciones técnicas, perfiles funcionales, para poder alcanzar integraciones simples., Una tecnología para la gestión técnica y el control de las instalaciones presenta un control distribuido y descentralizado, permitiendo distribuir la inteligencia entre sensores y actuadores., LonMark responsable de aprobar productos LONMARK, LonWorks LON (Local Operation Network) tiene una Arquitectura, LonWorks LON (Local Operation Network) tiene una Medios de comunicacion, Hardware ???? Terminaciones, Software ???? Herramienta de Integración LonMaker, Software ???? Analizadores de Red