WARNING:
JavaScript is turned OFF. None of the links on this concept map will
work until it is reactivated.
If you need help turning JavaScript On, click here.
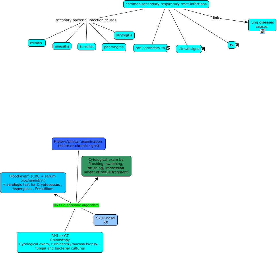
This Concept Map, created with IHMC CmapTools, has information related to: seconday causes of respiratory disease, Antimicrobial therapy may be indicated as a mean of providing temporary suppression of secondary flora in dogs with primary disease not caused by bacteria. Treatment of underlying diseases is key because bacterial URTI occur commonly secondarily to a preexisting disease process: antimicrobials cattle— oxytetracycline, cephalosporins, fluoroquinolones, macrolides, florfenicol, penicillins, and sulfonamides;, common secondary respiratory tract infections clinical signs Sneezing; serous, sanguineous, mucoid , or purulent nasal discharge; ocular discharge; stertor; stridor; cough with gagging or retching; epistaxis; pawing at the face or nose; accumulation of crusted exudates; ulceration and depigmentation of the external nares; stenotic nares in brachyocephalic breeds; malaise; fever; inappetence; dysphagia; sialorrhea., common secondary respiratory tract infections are secondary to • viral, fungal or parasitic infections • inhalation of foreign material, irritants or allergens • reflux of liquids or food into the nose • nasal trauma • neoplasia • dental diseases or chronic gingivitis • oronasal fistula • idiopathic lymphoplasmacytic rhinitis • bacterial bronchopneumonia • chronic vomiting or regurgitation (tonsillitis) • trauma during endotracheal intubation (laryngitis) • prolonged barking or dyspnea (laryngitis), Antimicrobial therapy may be indicated as a mean of providing temporary suppression of secondary flora in dogs with primary disease not caused by bacteria. Treatment of underlying diseases is key because bacterial URTI occur commonly secondarily to a preexisting disease process: which means an underlying problem that needs to be addressed before the bacterial infection will completely resolve., Antimicrobial therapy may be indicated as a mean of providing temporary suppression of secondary flora in dogs with primary disease not caused by bacteria. Treatment of underlying diseases is key because bacterial URTI occur commonly secondarily to a preexisting disease process: clinicians beware!! Because of the rarity of primary bacterial rhinitis, sinusitis, tonsillitis, pharyngitis and laryngitis, clinicians must be cautious about over-interpreting bacterial cultures obtained from swabs, lavages, or biopsies of the nasal passages and realize that bacterial growth is likely secondary to an underlying problem, History/clinical examination (acute or chronic signs) URTI diagnostic algorithm Blood exam (CBC + serum biochemistry ) + serologic test for Cryptococcus , Aspergillus , Penicillium, History/clinical examination (acute or chronic signs) URTI diagnostic algorithm Skull-nasal RX, Antimicrobial therapy may be indicated as a mean of providing temporary suppression of secondary flora in dogs with primary disease not caused by bacteria. Treatment of underlying diseases is key because bacterial URTI occur commonly secondarily to a preexisting disease process: antimicrobials sheep and goats— oxytetracycline, cephalosporins, macrolides, penicillins, and sulfonamides, common secondary respiratory tract infections tx Antimicrobial therapy may be indicated as a mean of providing temporary suppression of secondary flora in dogs with primary disease not caused by bacteria. Treatment of underlying diseases is key because bacterial URTI occur commonly secondarily to a preexisting disease process:, common secondary respiratory tract infections seconary bacterial infection causes laryngitis, History/clinical examination (acute or chronic signs) URTI diagnostic algorithm RMI or CT Rhinoscopy Cytological exam, turbinates /mucosa biopsy , fungal and bacterial cultures, common secondary respiratory tract infections seconary bacterial infection causes tonsiltis, Antimicrobial therapy may be indicated as a mean of providing temporary suppression of secondary flora in dogs with primary disease not caused by bacteria. Treatment of underlying diseases is key because bacterial URTI occur commonly secondarily to a preexisting disease process: antimicrobials horses—penicillins, aminoglycosides, cephalosporins, fluoroquinolones, sulfonamides, and tetracyclines (the latter with caution due to an occasional adverse effect of severe diarrhea)., Because of the rarity of primary bacterial rhinitis, sinusitis, tonsillitis, pharyngitis and laryngitis, clinicians must be cautious about over-interpreting bacterial cultures obtained from swabs, lavages, or biopsies of the nasal passages and realize that bacterial growth is likely secondary to an underlying problem an underlying problem that needs to be addressed before the bacterial infection will completely resolve., Antimicrobial therapy may be indicated as a mean of providing temporary suppression of secondary flora in dogs with primary disease not caused by bacteria. Treatment of underlying diseases is key because bacterial URTI occur commonly secondarily to a preexisting disease process: antimicrobials dogs and cats— cephalosporins, chloramphenicol, amoxicillin-clavulanate, aminoglycosides, trimethoprim-sulfamethoxazole, fluoroquinolones, macrolides, and tetracyclines;, common secondary respiratory tract infections seconary bacterial infection causes rhinitis, Antimicrobial therapy may be indicated as a mean of providing temporary suppression of secondary flora in dogs with primary disease not caused by bacteria. Treatment of underlying diseases is key because bacterial URTI occur commonly secondarily to a preexisting disease process: antimicrobials culture and sensitivity, Antimicrobial therapy may be indicated as a mean of providing temporary suppression of secondary flora in dogs with primary disease not caused by bacteria. Treatment of underlying diseases is key because bacterial URTI occur commonly secondarily to a preexisting disease process: antimicrobials Aminoglycosides are useful but can be nephrotoxic. Trimethoprim, usually in combination with a sulfonamide, is useful for respiratory therapy in most species but is not licensed for food-producing animals in the USA. Drugs such as enrofloxacin (approved for small animals and cattle but not for horses in the USA) and ceftiofur are effective for pneumonia., common secondary respiratory tract infections seconary bacterial infection causes pharyngitis, common secondary respiratory tract infections link lung diseases causes