WARNING:
JavaScript is turned OFF. None of the links on this concept map will
work until it is reactivated.
If you need help turning JavaScript On, click here.
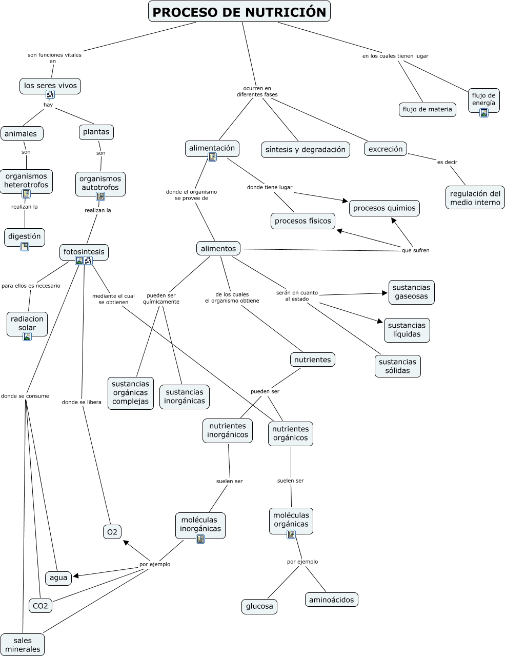
Este Cmap, tiene información relacionada con: PROCESO DE NUTRICIÓN, moléculas inorgánicas por ejemplo O2, alimentos serán en cuanto al estado sustancias sólidas, moléculas inorgánicas por ejemplo agua, fotosintesis donde se libera O2, nutrientes pueden ser nutrientes orgánicos, nutrientes inorgánicos suelen ser moléculas inorgánicas, alimentos serán en cuanto al estado sustancias líquidas, los seres vivos hay plantas, fotosintesis donde se consume sales minerales, excreción es decir regulación del medio interno, nutrientes pueden ser nutrientes inorgánicos, alimentos de los cuales el organismo obtiene nutrientes, alimentos que sufren procesos químios, PROCESO DE NUTRICIÓN en los cuales tienen lugar flujo de materia, moléculas inorgánicas por ejemplo CO2, fotosintesis donde se consume agua, alimentación donde tiene lugar procesos físicos, alimentos que sufren procesos físicos, alimentos pueden ser químicamente sustancias inorgánicas, fotosintesis mediante el cual se obtienen nutrientes orgánicos