WARNING:
JavaScript is turned OFF. None of the links on this concept map will
work until it is reactivated.
If you need help turning JavaScript On, click here.
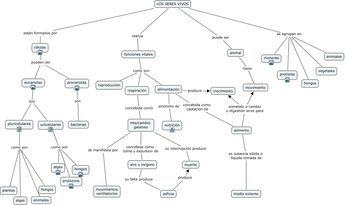
Este Cmap, tiene información relacionada con: los seres vivos, LOS SERES VIVOS se agrupan en protistas, unicelulares como son protozoos, respiración concebida como intercambio gaseoso, pluricelulares como son animales, intercambio gaseoso concebida como toma y expulsion de aire u oxígeno, pluricelulares como son plantas, funciones vitales como son reproducción, unicelulares como son hongos, LOS SERES VIVOS están formados por células, alimento es sutancia sólida o líquida tomada de medio externo, LOS SERES VIVOS se agrupan en moneras, aire u oxígeno su falta produce asfixia, LOS SERES VIVOS se agrupan en vegetales, LOS SERES VIVOS realiza funciones vitales, alimentación produce crecimiento, LOS SERES VIVOS se agrupan en hongos, eucariotas son pluricelulares, alimentación sinónimo de nutrición, alimento sometido a cambio o digestión sirve para movimiento, asfixia produce muerte