WARNING:
JavaScript is turned OFF. None of the links on this concept map will
work until it is reactivated.
If you need help turning JavaScript On, click here.
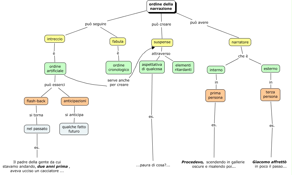
Questa Cmap, creata con IHMC CmapTools, contiene informazioni relative a: ordine narrazione, nel passato es. Il padre della gente da cui stavamo andando, due anni prima, aveva ucciso un cacciatore ..., ordine artificiale può esserci flash-back, narratore che è esterno, ordine artificiale serve anche per creare suspense, ordine della narrazione può creare suspense, esterno in terza persona, ordine della narrazione può avere narratore, ordine della narrazione può seguire intreccio, narratore che è interno, aspettativa di qualcosa es. ...paura di cosa?..., suspense attraverso aspettativa di qualcosa, prima persona es. Procedevo, scendendo in gallerie oscure e risalendo poi..., interno in prima persona, flash-back si torna nel passato, ordine artificiale può esserci anticipazioni, fabula è ordine cronologico, ordine della narrazione può seguire fabula, terza persona es. Giacomo affrettò in poco il passo..., suspense attraverso elementi ritardanti, anticipazioni si anticipa qualche fatto futuro