WARNING:
JavaScript is turned OFF. None of the links on this concept map will
work until it is reactivated.
If you need help turning JavaScript On, click here.
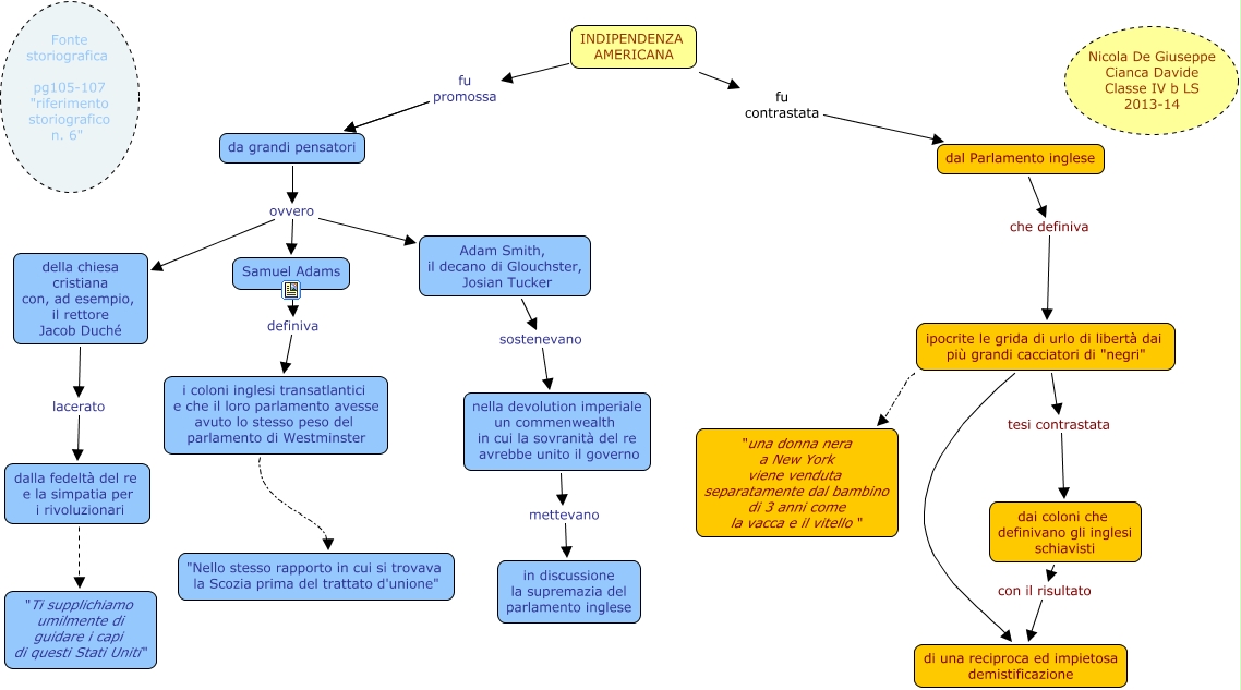
Questa Cmap, creata con IHMC CmapTools, contiene informazioni relative a: rivoluzione americana nicola, dalla fedeltà del re e la simpatia per i rivoluzionari "Ti supplichiamo umilmente di guidare i capi di questi Stati Uniti", ipocrite le grida di urlo di libertà dai più grandi cacciatori di "negri" tesi contrastata dai coloni che definivano gli inglesi schiavisti, Adam Smith, il decano di Glouchster, Josian Tucker sostenevano nella devolution imperiale un commenwealth in cui la sovranità del re avrebbe unito il governo, INDIPENDENZA AMERICANA fu promossa da grandi pensatori, Samuel Adams definiva i coloni inglesi transatlantici e che il loro parlamento avesse avuto lo stesso peso del parlamento di Westminster, INDIPENDENZA AMERICANA fu contrastata dal Parlamento inglese, INDIPENDENZA AMERICANA fu promossa da grandi pensatori, dai coloni che definivano gli inglesi schiavisti con il risultato di una reciproca ed impietosa demistificazione, ipocrite le grida di urlo di libertà dai più grandi cacciatori di "negri" "una donna nera a New York viene venduta separatamente dal bambino di 3 anni come la vacca e il vitello ", da grandi pensatori ovvero Adam Smith, il decano di Glouchster, Josian Tucker, dal Parlamento inglese che definiva ipocrite le grida di urlo di libertà dai più grandi cacciatori di "negri", da grandi pensatori ovvero della chiesa cristiana con, ad esempio, il rettore Jacob Duché, i coloni inglesi transatlantici e che il loro parlamento avesse avuto lo stesso peso del parlamento di Westminster "Nello stesso rapporto in cui si trovava la Scozia prima del trattato d'unione", da grandi pensatori ovvero Samuel Adams, della chiesa cristiana con, ad esempio, il rettore Jacob Duché lacerato dalla fedeltà del re e la simpatia per i rivoluzionari, ipocrite le grida di urlo di libertà dai più grandi cacciatori di "negri" di una reciproca ed impietosa demistificazione, nella devolution imperiale un commenwealth in cui la sovranità del re avrebbe unito il governo mettevano in discussione la supremazia del parlamento inglese