WARNING:
JavaScript is turned OFF. None of the links on this concept map will
work until it is reactivated.
If you need help turning JavaScript On, click here.
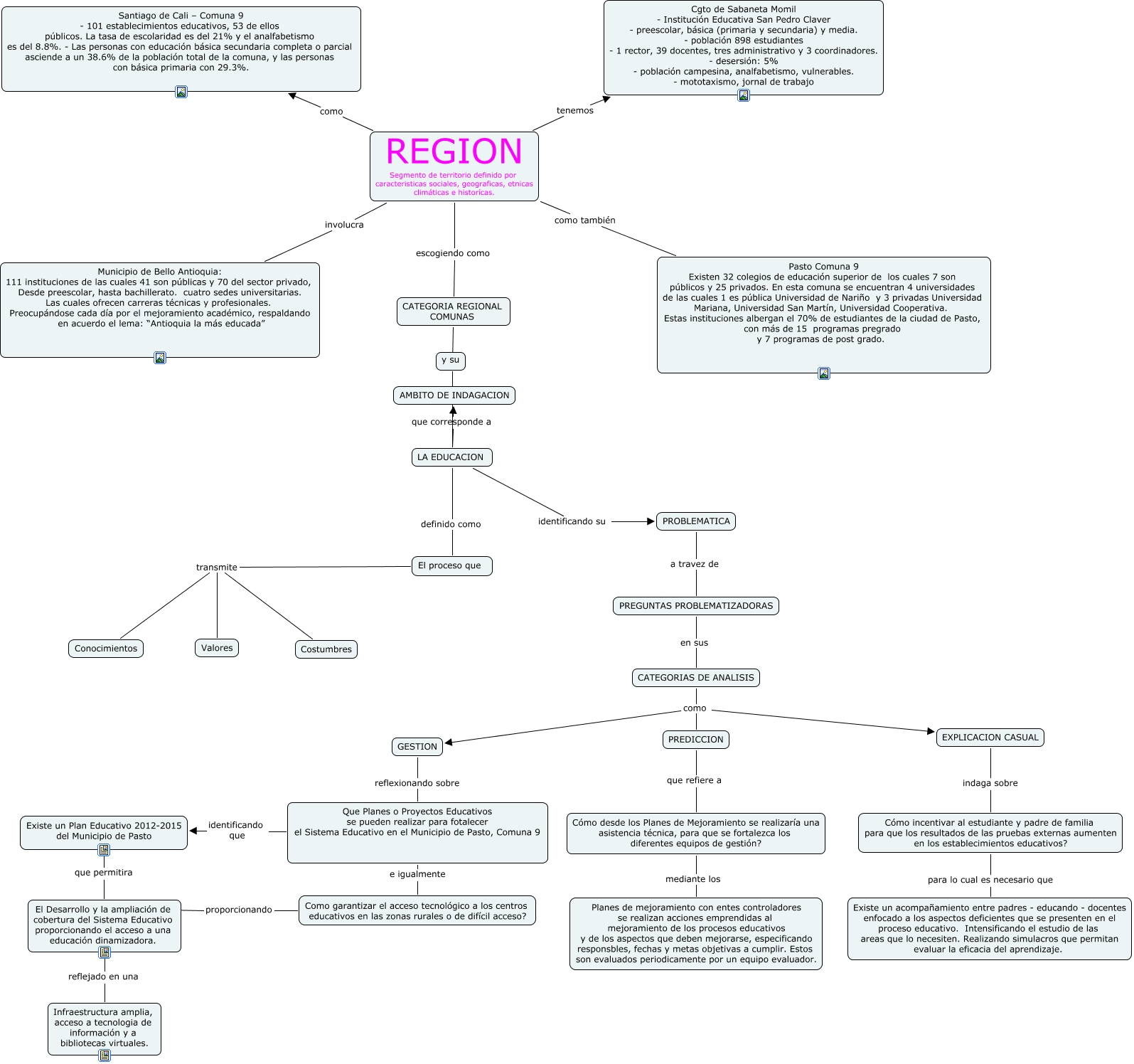
Este Cmap, tiene información relacionada con: Mapa_Concimiento_Regional, REGION Segmento de territorio definido por caracteristicas sociales, geograficas, etnicas climáticas e historícas. involucra Municipio de Bello Antioquia: 111 instituciones de las cuales 41 son públicas y 70 del sector privado, Desde preescolar, hasta bachillerato. cuatro sedes universitarias. Las cuales ofrecen carreras técnicas y profesionales. Preocupándose cada día por el mejoramiento académico, respaldando en acuerdo el lema: “Antioquia la más educada�?, GESTION reflexionando sobre Que Planes o Proyectos Educativos se pueden realizar para fotalecer el Sistema Educativo en el Municipio de Pasto, Comuna 9, PROBLEMATICA a travez de PREGUNTAS PROBLEMATIZADORAS, EXPLICACION CASUAL indaga sobre Cómo incentivar al estudiante y padre de familia para que los resultados de las pruebas externas aumenten en los establecimientos educativos?, PREDICCION que refiere a Cómo desde los Planes de Mejoramiento se realizaría una asistencia técnica, para que se fortalezca los diferentes equipos de gestión?, Que Planes o Proyectos Educativos se pueden realizar para fotalecer el Sistema Educativo en el Municipio de Pasto, Comuna 9 e igualmente Como garantizar el acceso tecnológico a los centros educativos en las zonas rurales o de difícil acceso?, LA EDUCACION definido como El proceso que, REGION Segmento de territorio definido por caracteristicas sociales, geograficas, etnicas climáticas e historícas. tenemos Cgto de Sabaneta Momil - Institución Educativa San Pedro Claver - preescolar, básica (primaria y secundaria) y media. - población 898 estudiantes - 1 rector, 39 docentes, tres administrativo y 3 coordinadores. - desersión: 5% - población campesina, analfabetismo, vulnerables. - mototaxismo, jornal de trabajo, El Desarrollo y la ampliación de cobertura del Sistema Educativo proporcionando el acceso a una educación dinamizadora. reflejado en una Infraestructura amplia, acceso a tecnologia de información y a bibliotecas virtuales., PREGUNTAS PROBLEMATIZADORAS en sus CATEGORIAS DE ANALISIS, CATEGORIA REGIONAL COMUNAS ???? LA EDUCACION, Como garantizar el acceso tecnológico a los centros educativos en las zonas rurales o de difícil acceso? proporcionando ????, REGION Segmento de territorio definido por caracteristicas sociales, geograficas, etnicas climáticas e historícas. como también Pasto Comuna 9 Existen 32 colegios de educación superior de los cuales 7 son públicos y 25 privados. En esta comuna se encuentran 4 universidades de las cuales 1 es pública Universidad de Nariño y 3 privadas Universidad Mariana, Universidad San Martín, Universidad Cooperativa. Estas instituciones albergan el 70% de estudiantes de la ciudad de Pasto, con más de 15 programas pregrado y 7 programas de post grado., El proceso que transmite Costumbres, REGION Segmento de territorio definido por caracteristicas sociales, geograficas, etnicas climáticas e historícas. como Santiago de Cali – Comuna 9 - 101 establecimientos educativos, 53 de ellos públicos. La tasa de escolaridad es del 21% y el analfabetismo es del 8.8%. - Las personas con educación básica secundaria completa o parcial asciende a un 38.6% de la población total de la comuna, y las personas con básica primaria con 29.3%., El proceso que transmite Conocimientos, LA EDUCACION que corresponde a AMBITO DE INDAGACION, LA EDUCACION identificando su PROBLEMATICA, Existe un Plan Educativo 2012-2015 del Municipio de Pasto que permitira El Desarrollo y la ampliación de cobertura del Sistema Educativo proporcionando el acceso a una educación dinamizadora., Que Planes o Proyectos Educativos se pueden realizar para fotalecer el Sistema Educativo en el Municipio de Pasto, Comuna 9 identificando que Existe un Plan Educativo 2012-2015 del Municipio de Pasto