WARNING:
JavaScript is turned OFF. None of the links on this concept map will
work until it is reactivated.
If you need help turning JavaScript On, click here.
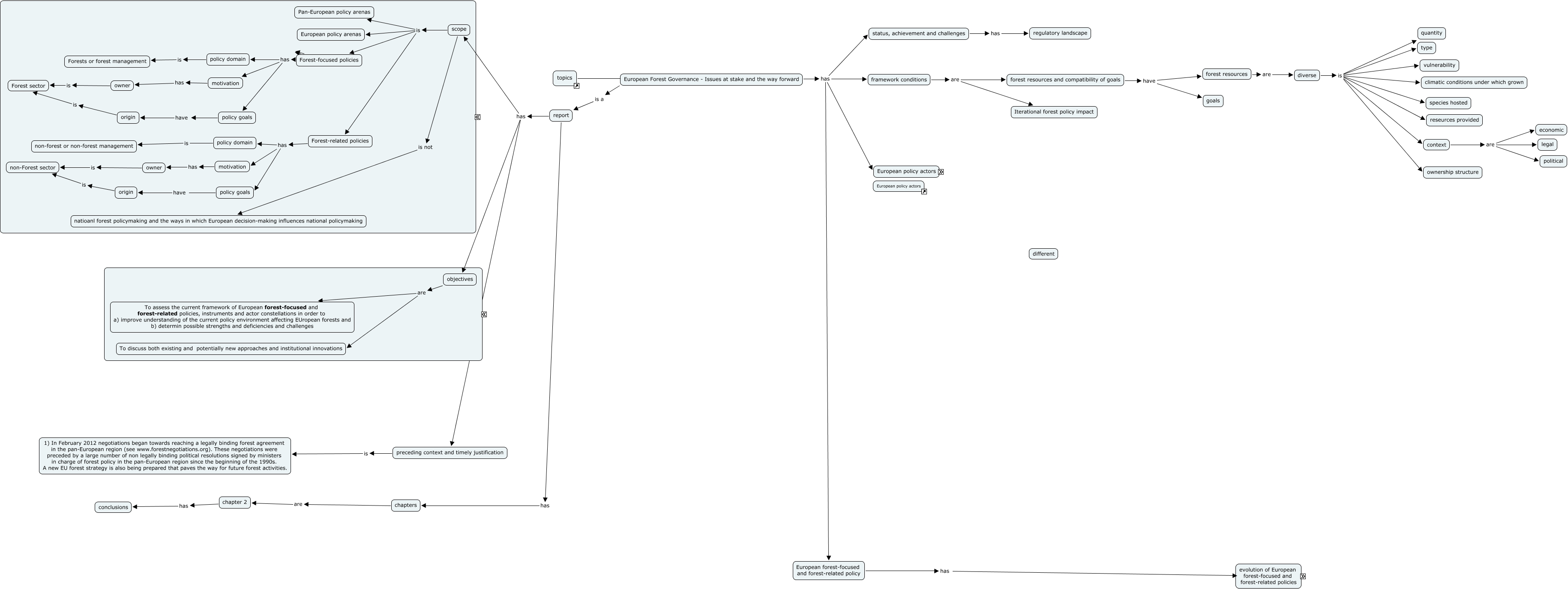
This Concept Map, created with IHMC CmapTools, has information related to: Pulzl 2013 European Forest Governance - Issues at stake and the way forward, European policy actors have voiced concerns, diverse is type, report has chapters, Forest-focused policies has policy domain, evolution is end of the 1990s, an EU forestry strategy backed up by a Council Resolution helped to establish an action framework, evolution is mid-2000 it became evident that coherence and coordination in forest policy-making was still lacking, objectives are To discuss both existing and potentially new approaches and institutional innovations, origin is non-Forest sector, evolution is The EC treaties of 1957 did not make specific provisions for forests and/or forestry., European forest-focused and forest-related policy has evolution, report has objectives, policy domain is Forests or forest management, scope is European policy arenas, objectives are To assess the current framework of European forest-focused and forest-related policies, instruments and actor constellations in order to a) improve understanding of the current policy environment affecting EUropean forests and b) determin possible strengths and deficiencies and challenges, different problems are employees in the Commission the main policy problem is the lack of a clear EU treaty base, different problems are Member states often claim to suffer from institutional fragmentation and a lack of visibility, motivation has owner, European Forest Governance - Issues at stake and the way forward has European forest-focused and forest-related policy, diverse is ownership structure, diverse is reseurces provided