WARNING:
JavaScript is turned OFF. None of the links on this concept map will
work until it is reactivated.
If you need help turning JavaScript On, click here.
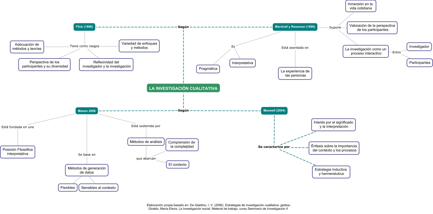
Este Cmap, tiene información relacionada con: INVESTIGACIÓN CUALITATIVA, Métodos de análisis que abarcan El contexto, LA INVESTIGACIÓN CUALITATIVA Según Flick (1998), Flick (1998) Tiene como rasgos Adecuación de métodos y teorías, Maxwell (2004) Se caracteriza por Énfasis sobre la importancia del contexto y los procesos, La investigación como un proceso interactivo Entre Participantes, Flick (1998) Tiene como rasgos Reflexividad del investigador y la investigación, Maxwell (2004) Se caracteriza por Estrategia Inductiva y hermenéutica, Flick (1998) Tiene como rasgos Variedad de enfoques y métodos, Mason 2006 Según LA INVESTIGACIÓN CUALITATIVA, Marshall y Rossman (1999) Supone La investigación como un proceso interactivo, Métodos de análisis que abarcan Comprensión de la complejidad, Marshall y Rossman (1999) Está asentada en La experiencia de las personas, Maxwell (2004) Se caracteriza por Interés por el significado y la interpretación, Mason 2006 Está fundada en una Posición Filosófica interpretativa, Mason 2006 Está sostenida por Métodos de análisis, Métodos de generación de datos ???? Sensibles al contexto, Marshall y Rossman (1999) Supone Valoración de la perspectiva de los participantes, La investigación como un proceso interactivo Entre Investigador, Flick (1998) Tiene como rasgos Perspectiva de los participantes y su diversidad, Marshall y Rossman (1999) Es Interpretativa