WARNING:
JavaScript is turned OFF. None of the links on this concept map will
work until it is reactivated.
If you need help turning JavaScript On, click here.
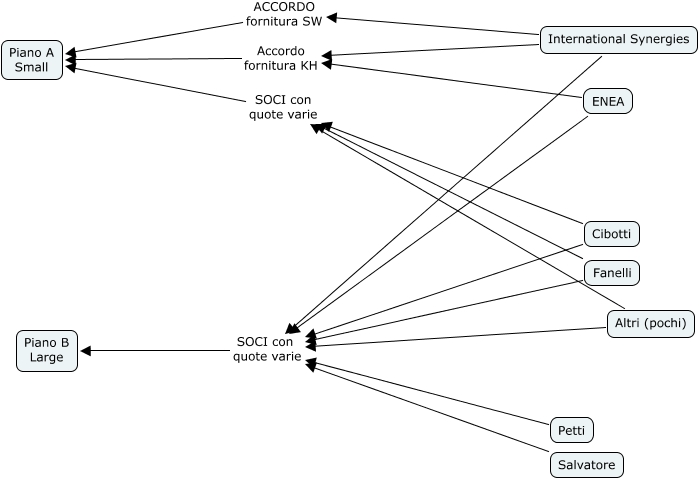
Questa Cmap, creata con IHMC CmapTools, contiene informazioni relative a: Brainstorming, International Synergies SOCI con quote varie Piano B Large, Cibotti SOCI con quote varie Piano B Large, Fanelli SOCI con quote varie Piano A Small, Fanelli SOCI con quote varie Piano B Large, Altri (pochi) SOCI con quote varie Piano B Large, Altri (pochi) SOCI con quote varie Piano A Small, Salvatore SOCI con quote varie Piano B Large, International Synergies Accordo fornitura KH Piano A Small, International Synergies ACCORDO fornitura SW Piano A Small, ENEA SOCI con quote varie Piano B Large, Petti SOCI con quote varie Piano B Large, ENEA Accordo fornitura KH Piano A Small, Cibotti SOCI con quote varie Piano A Small