WARNING:
JavaScript is turned OFF. None of the links on this concept map will
work until it is reactivated.
If you need help turning JavaScript On, click here.
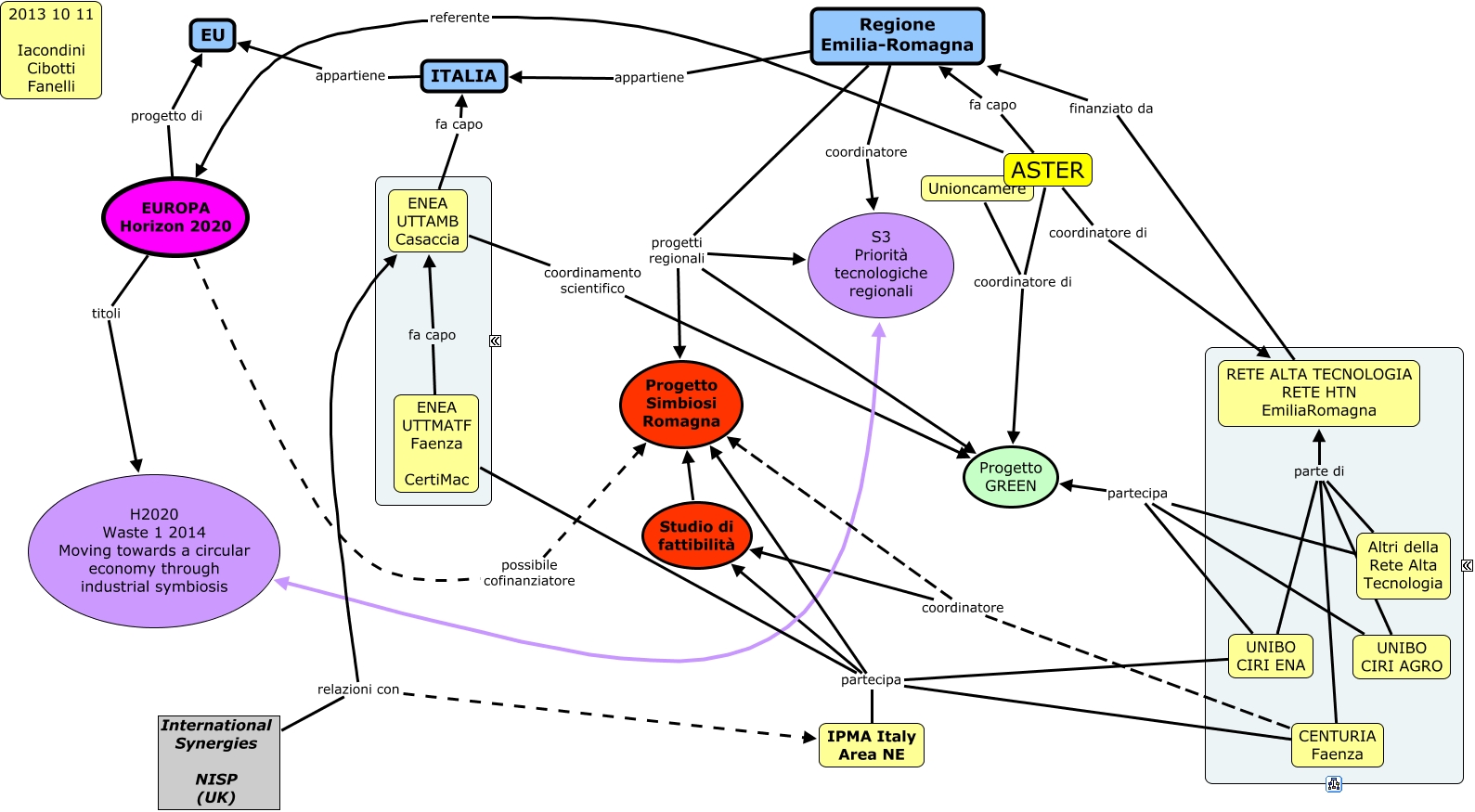
Questa Cmap, creata con IHMC CmapTools, contiene informazioni relative a: EntiRelazioni_004, International Synergies NISP (UK) relazioni con IPMA Italy Area NE, Unioncamere coordinatore di Progetto GREEN, IPMA Italy Area NE partecipa Progetto Simbiosi Romagna, International Synergies NISP (UK) relazioni con ENEA UTTAMB Casaccia, ASTER referente EUROPA Horizon 2020, CENTURIA Faenza coordinatore Studio di fattibilità, Altri della Rete Alta Tecnologia partecipa Progetto GREEN, EUROPA Horizon 2020 possibile cofinanziatore Progetto Simbiosi Romagna, ASTER fa capo Regione Emilia-Romagna, Studio di fattibilità Progetto Simbiosi Romagna, Regione Emilia-Romagna progetti regionali Progetto Simbiosi Romagna, EUROPA Horizon 2020 progetto di EU, CENTURIA Faenza coordinatore Progetto Simbiosi Romagna, Regione Emilia-Romagna progetti regionali S3 Priorità tecnologiche regionali, CENTURIA Faenza partecipa Progetto Simbiosi Romagna, EUROPA Horizon 2020 titoli H2020 Waste 1 2014 Moving towards a circular economy through industrial symbiosis, RETE ALTA TECNOLOGIA RETE HTN EmiliaRomagna finanziato da Regione Emilia-Romagna, ENEA UTTAMB Casaccia fa capo ITALIA, CENTURIA Faenza partecipa Studio di fattibilità, ENEA UTTMATF Faenza CertiMac partecipa Studio di fattibilità