WARNING:
JavaScript is turned OFF. None of the links on this concept map will
work until it is reactivated.
If you need help turning JavaScript On, click here.
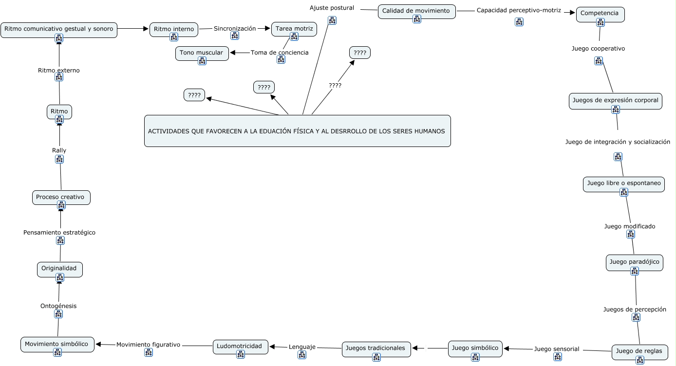
Este Cmap, tiene información relacionada con: jarumi, Juego libre o espontaneo Juego modificado Juego paradójico, ACTIVIDADES QUE FAVORECEN A LA EDUACIÓN FÍSICA Y AL DESRROLLO DE LOS SERES HUMANOS ???? ????, ACTIVIDADES QUE FAVORECEN A LA EDUACIÓN FÍSICA Y AL DESRROLLO DE LOS SERES HUMANOS ???? ????, ACTIVIDADES QUE FAVORECEN A LA EDUACIÓN FÍSICA Y AL DESRROLLO DE LOS SERES HUMANOS ???? ????, Ritmo Ritmo externo Ritmo comunicativo gestual y sonoro, Juegos de expresión corporal Juego de integración y socialización Juego libre o espontaneo, Calidad de movimiento Ajuste postural ACTIVIDADES QUE FAVORECEN A LA EDUACIÓN FÍSICA Y AL DESRROLLO DE LOS SERES HUMANOS, Calidad de movimiento Capacidad perceptivo-motriz Competencia, Competencia Juego cooperativo Juegos de expresión corporal, Ludomotricidad Movimiento figurativo Movimiento simbólico, Juego paradójico Juegos de percepción Juego de reglas, Ritmo interno Sincronización Tarea motriz, Tarea motriz Toma de conciencia Tono muscular, Juego simbólico Juegos tradicionales, Ritmo comunicativo gestual y sonoro ???? Ritmo interno, Juego de reglas Juego sensorial Juego simbólico, Juegos tradicionales Lenguaje Ludomotricidad, Originalidad Pensamiento estratégico Proceso creativo, Proceso creativo Rally Ritmo, Movimiento simbólico Ontogénesis Originalidad