WARNING:
JavaScript is turned OFF. None of the links on this concept map will
work until it is reactivated.
If you need help turning JavaScript On, click here.
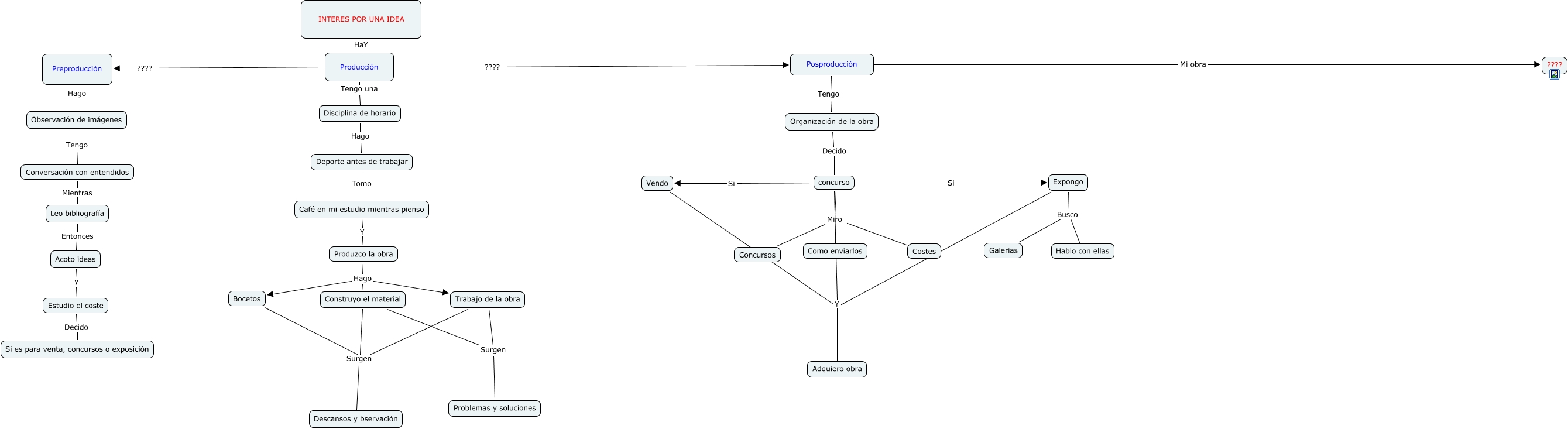
Este Cmap, tiene información relacionada con: Natalia Ocerin, Organización de la obra Decido concurso, Trabajo de la obra Surgen Problemas y soluciones, Observación de imágenes Tengo Conversación con entendidos, Posproducción Tengo Organización de la obra, concurso Miro Como enviarlos, Conversación con entendidos Mientras Leo bibliografía, Acoto ideas y Estudio el coste, concurso Y Adquiero obra, Producción ???? Preproducción, concurso Miro Costes, Leo bibliografía Entonces Acoto ideas, INTERES POR UNA IDEA HaY Producción, concurso Si Expongo, concurso Miro Concursos, Preproducción Hago Observación de imágenes, Deporte antes de trabajar Tomo Café en mi estudio mientras pienso, Construyo el material Surgen Problemas y soluciones, Producción Tengo una Disciplina de horario, Produzco la obra Hago Trabajo de la obra, Estudio el coste Decido Si es para venta, concursos o exposición