WARNING:
JavaScript is turned OFF. None of the links on this concept map will
work until it is reactivated.
If you need help turning JavaScript On, click here.
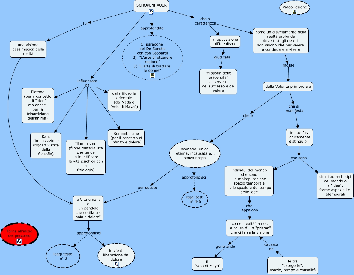
Questa Cmap, creata con IHMC CmapTools, contiene informazioni relative a: Schopenahuer, in due fasi logicamente distinguibili che sono simili ad archetipi del mondo o a "idee", forme aspaziali e atemporali, in opposizione all'Idealismo giudicata "filosofia delle università" al servizio del successo e del volere, dalla Volontà primordiale che si manifesta in due fasi logicamente distinguibili, dalla Volontà primordiale che è inconscia, unica, eterna, incausata e... senza scopo, SCHOPENHAUER influenzata da Romanticismo (per il concetto di Infinito e dolore), SCHOPENHAUER che si caratterizza come un disvelamento della realtà profonda dove tutti gli esseri non vivono che per vivere e continuare a vivere, SCHOPENHAUER approfondito 1) paragone del De Sanctis con con Leopardi 2) "L'arte di ottenere ragione" 3) "L'arte di trattare le donne", individui del mondo che sono la molteplicazione spazio temporale nello spazio e del tempo delle idee che appaiono come "realtà" a noi, a causa di un "prisma" che ci falsa la visione, una visione pessimistica della realtà la Vita umana è "un pendolo che oscilla tra noia e dolore", in due fasi logicamente distinguibili che sono individui del mondo che sono la molteplicazione spazio temporale nello spazio e del tempo delle idee, come "realtà" a noi, a causa di un "prisma" che ci falsa la visione generando il "velo di Maya", la Vita umana è "un pendolo che oscilla tra noia e dolore" approfondisci le vie di liberazione dal dolore, SCHOPENHAUER influenzata da Kant (impostazione soggettivistica della filosofia), SCHOPENHAUER che si caratterizza in opposizione all'Idealismo, SCHOPENHAUER influenzata da Illuminismo (filone materialista che tende a identificare la vita psichica con la fisiologia), SCHOPENHAUER influenzata da dalla filosofia orientale (dai Veda e "velo di Maya"), SCHOPENHAUER influenzata da Platone (per il concetto di "idee" ma anche per la tripartizione dell'anima), come un disvelamento della realtà profonda dove tutti gli esseri non vivono che per vivere e continuare a vivere mosse dalla Volontà primordiale, inconscia, unica, eterna, incausata e... senza scopo approfondisci leggi testi n° 4-6, SCHOPENHAUER ha una visione pessimistica della realtà