WARNING:
JavaScript is turned OFF. None of the links on this concept map will
work until it is reactivated.
If you need help turning JavaScript On, click here.
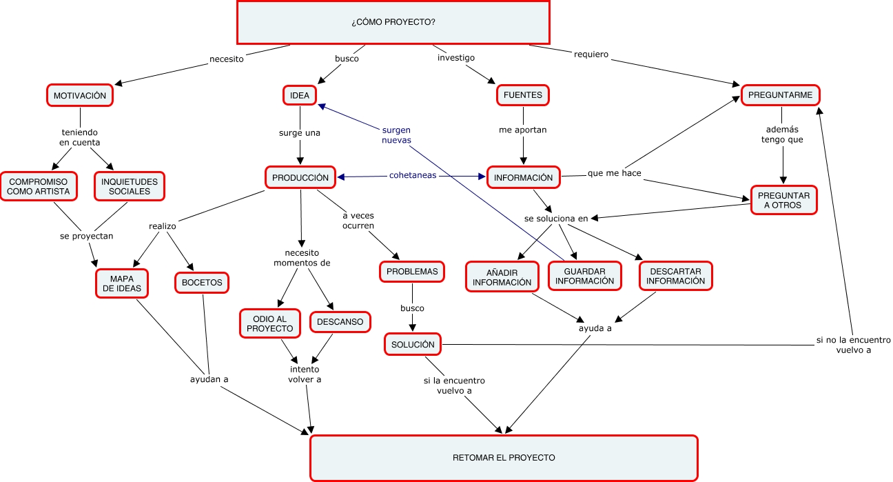
Este Cmap, tiene información relacionada con: Judith Álvarez G, PREGUNTAR A OTROS se soluciona en AÑADIR INFORMACIÓN, AÑADIR INFORMACIÓN ayuda a RETOMAR EL PROYECTO, INFORMACIÓN se soluciona en AÑADIR INFORMACIÓN, PROBLEMAS busco SOLUCIÓN, IDEA surge una PRODUCCIÓN, MAPA DE IDEAS ayudan a RETOMAR EL PROYECTO, MOTIVACIÓN teniendo en cuenta COMPROMISO COMO ARTISTA, ¿CÓMO PROYECTO? necesito MOTIVACIÓN, ¿CÓMO PROYECTO? investigo FUENTES, DESCANSO intento volver a RETOMAR EL PROYECTO, PRODUCCIÓN a veces ocurren PROBLEMAS, PRODUCCIÓN realizo MAPA DE IDEAS, INFORMACIÓN que me hace PREGUNTARME, DESCARTAR INFORMACIÓN ayuda a RETOMAR EL PROYECTO, COMPROMISO COMO ARTISTA se proyectan MAPA DE IDEAS, INFORMACIÓN se soluciona en DESCARTAR INFORMACIÓN, PREGUNTAR A OTROS se soluciona en DESCARTAR INFORMACIÓN, PRODUCCIÓN necesito momentos de ODIO AL PROYECTO, PRODUCCIÓN necesito momentos de DESCANSO, INFORMACIÓN se soluciona en GUARDAR INFORMACIÓN