WARNING:
JavaScript is turned OFF. None of the links on this concept map will
work until it is reactivated.
If you need help turning JavaScript On, click here.
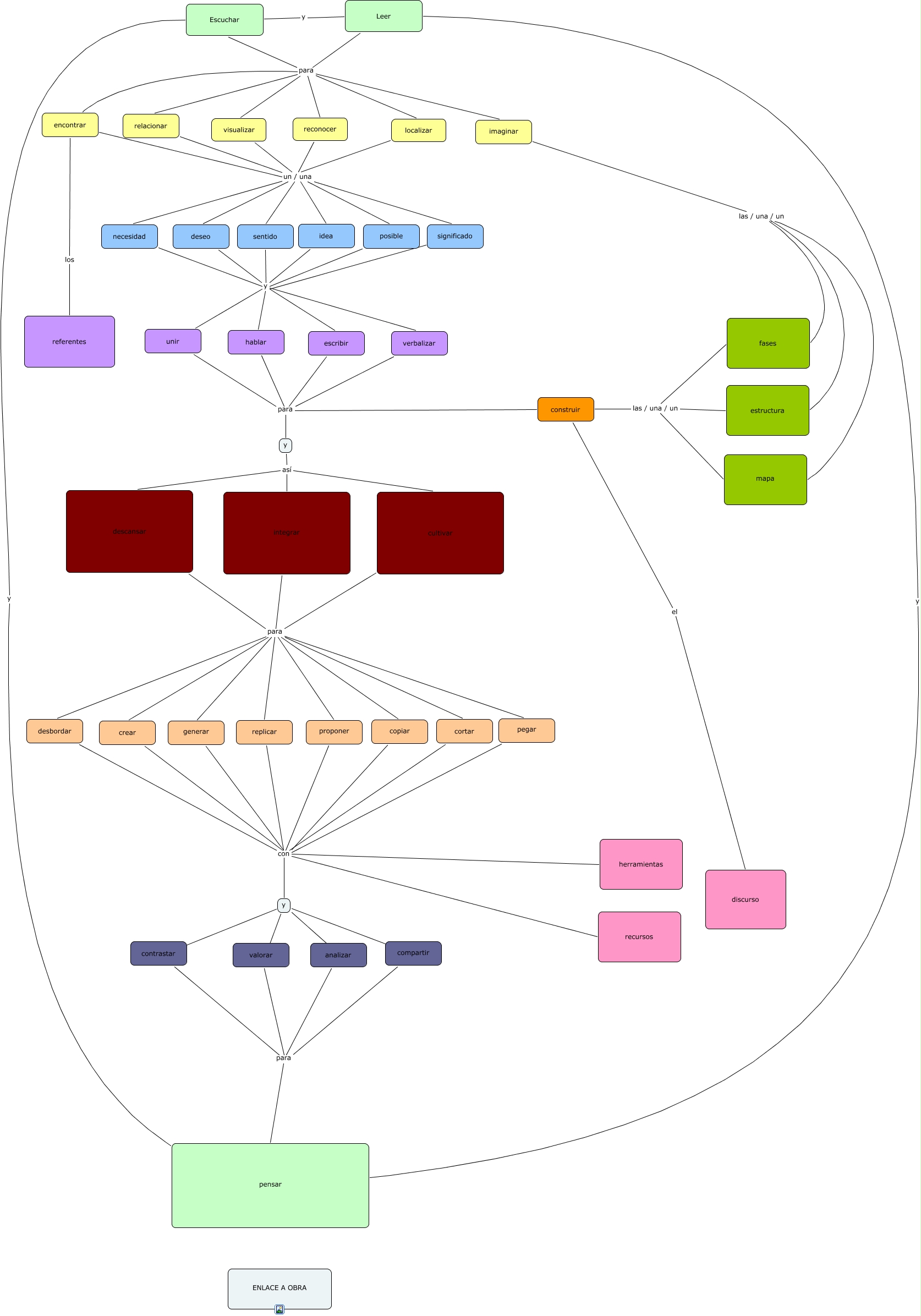
Este Cmap, tiene información relacionada con: Como proyecto, descansar para proponer, cortar con y, integrar para generar, encontrar un / una deseo, Escuchar para encontrar, deseo y hablar, desbordar con herramientas, idea y hablar, significado y hablar, Leer para visualizar, desbordar con recursos, escribir para construir, generar con herramientas, y ???? compartir, necesidad y escribir, encontrar los referentes, visualizar un / una posible, localizar un / una deseo, localizar un / una significado, sentido y escribir