WARNING:
JavaScript is turned OFF. None of the links on this concept map will
work until it is reactivated.
If you need help turning JavaScript On, click here.
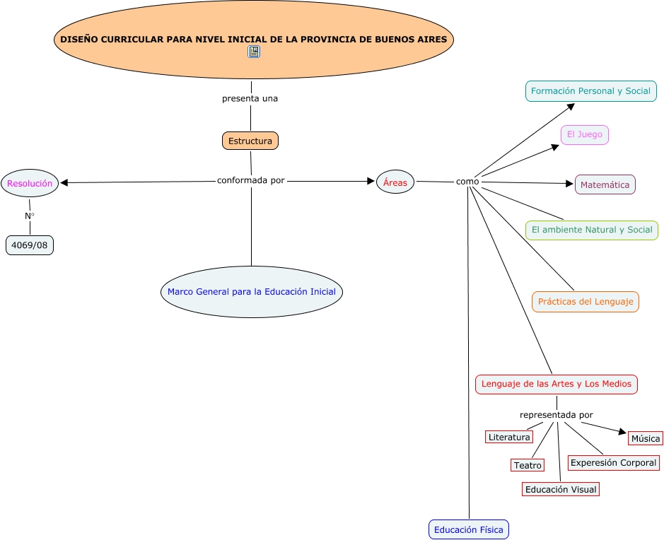
Este Cmap, tiene información relacionada con: diseño curricular nivel inicial, Áreas como Educación Física, Áreas como El ambiente Natural y Social, Estructura conformada por Resolución, Lenguaje de las Artes y Los Medios representada por Literatura, Estructura conformada por Áreas, Áreas como Formación Personal y Social, Áreas como Matemática, Áreas como Lenguaje de las Artes y Los Medios, Lenguaje de las Artes y Los Medios representada por Música, Estructura conformada por Marco General para la Educación Inicial, Lenguaje de las Artes y Los Medios representada por Experesión Corporal, Lenguaje de las Artes y Los Medios representada por Teatro, DISEÑO CURRICULAR PARA NIVEL INICIAL DE LA PROVINCIA DE BUENOS AIRES presenta una Estructura, Áreas como El Juego, Lenguaje de las Artes y Los Medios representada por Educación Visual, Resolución N° 4069/08, Áreas como Prácticas del Lenguaje