WARNING:
JavaScript is turned OFF. None of the links on this concept map will
work until it is reactivated.
If you need help turning JavaScript On, click here.
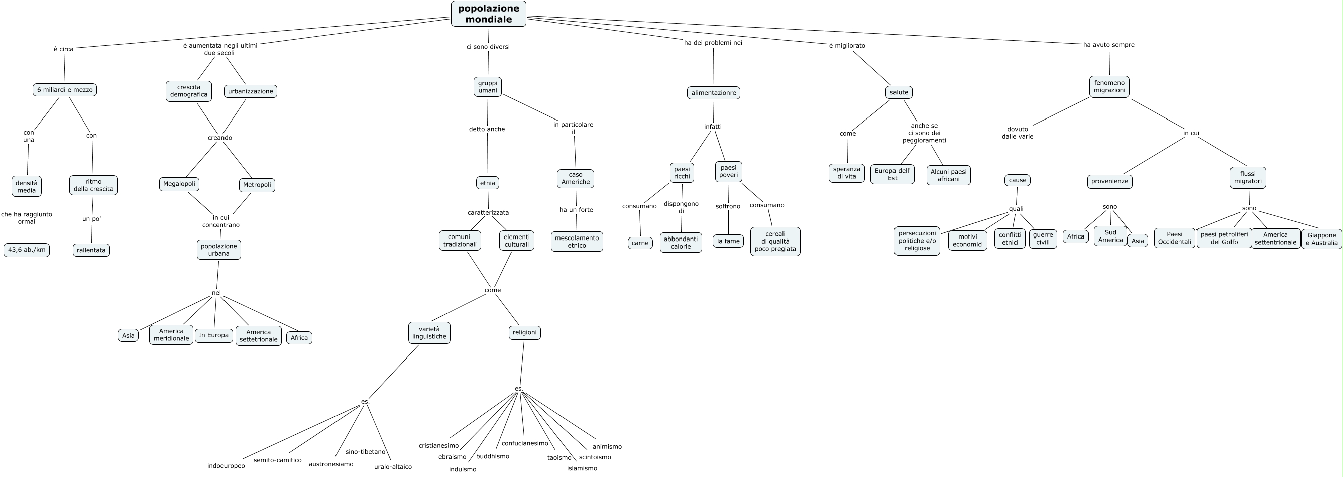
Questa Cmap, creata con IHMC CmapTools, contiene informazioni relative a: Popolazione mondiale, gruppi umani detto anche etnia, flussi migratori sono Giappone e Australia, comuni tradizionali come religioni, cause quali guerre civili, popolazione mondiale ci sono diversi gruppi umani, religioni es. animismo, religioni es. islamismo, popolazione urbana nel America meridionale, fenomeno migrazioni dovuto dalle varie cause, popolazione mondiale è circa 6 miliardi e mezzo, ritmo della crescita un po' rallentata, urbanizzazione creando Metropoli, densità media che ha raggiunto ormai 43,6 ab./km, alimentazionre infatti paesi poveri, varietà linguistiche es. austronesiamo, fenomeno migrazioni in cui flussi migratori, cause quali conflitti etnici, paesi ricchi dispongono di abbondanti calorie, Megalopoli in cui concentrano popolazione urbana, crescita demografica creando Megalopoli