WARNING:
JavaScript is turned OFF. None of the links on this concept map will
work until it is reactivated.
If you need help turning JavaScript On, click here.
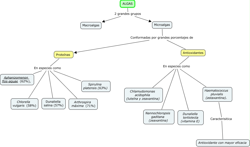
Este Cmap, tiene información relacionada con: 6_Mapa_Produccion proteinas y antioxidantes_Masualto, ALGAS 2 grandes grupos Macroalgas, Proteínas En especies como Dunaliella salina (57%), Antioxidantes En especies como Nannochloropsis gaditana (zeaxantina), Proteínas En especies como Spirulina platensis (63%), Antioxidantes En especies como Haematococcus pluvialis (astaxantina)., Microalgas Conformadas por grandes porcentajes de Proteínas, Proteínas En especies como Chlorella vulgaris (58%), Haematococcus pluvialis (astaxantina). Caracterisitica Antioxidante con mayor eficacia, Microalgas Conformadas por grandes porcentajes de Antioxidantes, ALGAS 2 grandes grupos Microalgas, Antioxidantes En especies como Dunaliella tertiolecta (vitamina E), Antioxidantes En especies como Chlamydomonas acidophila (luteína y zeaxantina), Proteínas En especies como Arthrospira máxima (71%), Proteínas En especies como Aphanizomenon flos-aquae (62%),