WARNING:
JavaScript is turned OFF. None of the links on this concept map will
work until it is reactivated.
If you need help turning JavaScript On, click here.
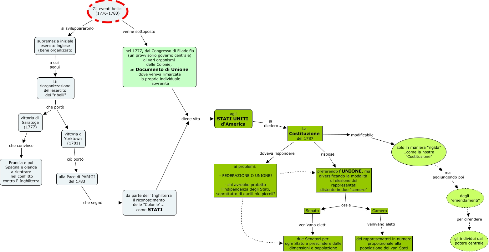
Questa Cmap, creata con IHMC CmapTools, contiene informazioni relative a: Stati uniti d'America, Senato venivano eletti due Senatori per ogni Stato a prescindere dalle dimensioni o popolazione, Gli eventi bellici (1776-1783) venne sottoposto nel 1777, dal Congresso di Filadelfia (un provvisorio governo centrale) ai vari organismi delle Colonie, un Documento di Unione dove veniva rimarcata la propria individuale sovranità, nel 1777, dal Congresso di Filadelfia (un provvisorio governo centrale) ai vari organismi delle Colonie, un Documento di Unione dove veniva rimarcata la propria individuale sovranità diede vita agli STATI UNITI d'America, da parte dell' Inghilterra il riconoscimento delle "Colonie"... come STATI diede vita agli STATI UNITI d'America, vittoria di Saratoga (1777) che convinse Francia e poi Spagna e olanda a rientrare nel conflitto contro l' Inghilterra, vittoria di Yorktown (1781) ciò portò alla Pace di PARIGI del 1783, ai problemi: - FEDERAZIONE O UNIONE? - chi avrebbe protetto l'indipendenza degli Stati, soprattutto di quelli più piccoli? preferendo l'UNIONE, ma diversificando la modalità di elezione dei rappresentati distente in due "camere", Gli eventi bellici (1776-1783) si sviluppararono supremazia iniziale esercito inglese (bene organizzato, supremazia iniziale esercito inglese (bene organizzato a cui seguì la riorganizzazione dell'esercito dei "ribelli", degli "emendamenti" per difendere gli individui dal potere centrale, preferendo l'UNIONE, ma diversificando la modalità di elezione dei rappresentati distente in due "camere" ossia Senato, alla Pace di PARIGI del 1783 che segnò da parte dell' Inghilterra il riconoscimento delle "Colonie"... come STATI, solo in maniera "rigida" ...come la nostra "Costituzione" ma aggiungendo poi degli "emendamenti", La Costituzione del 1787 doveva rispondere ai problemi: - FEDERAZIONE O UNIONE? - chi avrebbe protetto l'indipendenza degli Stati, soprattutto di quelli più piccoli?, Camera venivano eletti dei rappresenatnti in numero proporzionale alla popolazione dei vari Stati, La Costituzione del 1787 modificabile solo in maniera "rigida" ...come la nostra "Costituzione", la riorganizzazione dell'esercito dei "ribelli" che portò vittoria di Yorktown (1781), La Costituzione del 1787 rispose preferendo l'UNIONE, ma diversificando la modalità di elezione dei rappresentati distente in due "camere", agli STATI UNITI d'America si diedero La Costituzione del 1787, ai problemi: - FEDERAZIONE O UNIONE? - chi avrebbe protetto l'indipendenza degli Stati, soprattutto di quelli più piccoli? due Senatori per ogni Stato a prescindere dalle dimensioni o popolazione