WARNING:
JavaScript is turned OFF. None of the links on this concept map will
work until it is reactivated.
If you need help turning JavaScript On, click here.
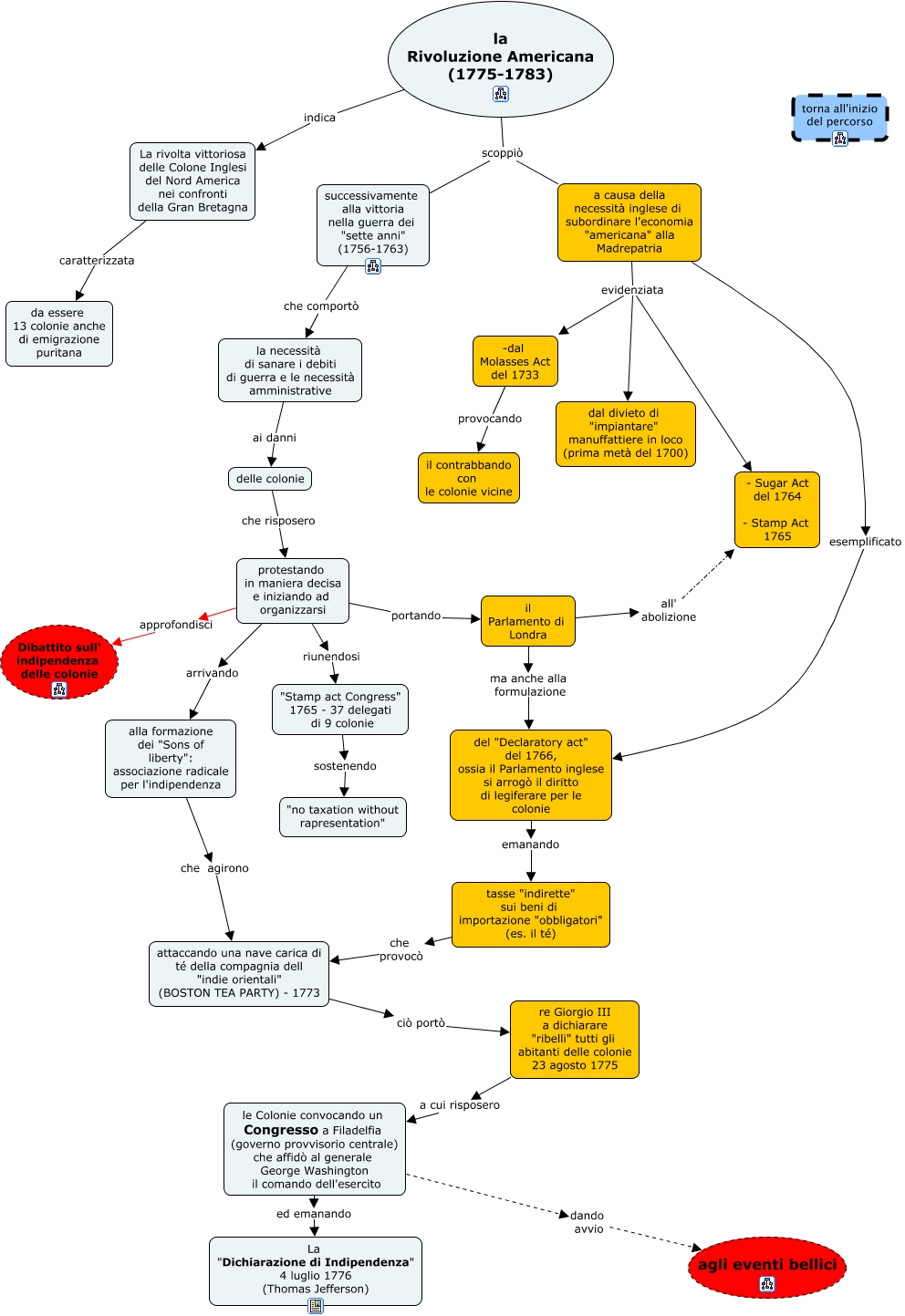
Questa Cmap, creata con IHMC CmapTools, contiene informazioni relative a: rivolu ame, del "Declaratory act" del 1766, ossia il Parlamento inglese si arrogò il diritto di legiferare per le colonie emanando tasse "indirette" sui beni di importazione "obbligatori" (es. il té), protestando in maniera decisa e iniziando ad organizzarsi arrivando alla formazione dei "Sons of liberty": associazione radicale per l'indipendenza, delle colonie che risposero protestando in maniera decisa e iniziando ad organizzarsi, re Giorgio III a dichiarare "ribelli" tutti gli abitanti delle colonie 23 agosto 1775 a cui risposero le Colonie convocando un Congresso a Filadelfia (governo provvisorio centrale) che affidò al generale George Washington il comando dell'esercito, a causa della necessità inglese di subordinare l'economia "americana" alla Madrepatria esemplificato del "Declaratory act" del 1766, ossia il Parlamento inglese si arrogò il diritto di legiferare per le colonie, "Stamp act Congress" 1765 - 37 delegati di 9 colonie sostenendo "no taxation without rapresentation", le Colonie convocando un Congresso a Filadelfia (governo provvisorio centrale) che affidò al generale George Washington il comando dell'esercito dando avvio agli eventi bellici, tasse "indirette" sui beni di importazione "obbligatori" (es. il té) che provocò attaccando una nave carica di té della compagnia dell "indie orientali" (BOSTON TEA PARTY) - 1773, attaccando una nave carica di té della compagnia dell "indie orientali" (BOSTON TEA PARTY) - 1773 ciò portò re Giorgio III a dichiarare "ribelli" tutti gli abitanti delle colonie 23 agosto 1775, il Parlamento di Londra all' abolizione - Sugar Act del 1764 - Stamp Act 1765, protestando in maniera decisa e iniziando ad organizzarsi riunendosi "Stamp act Congress" 1765 - 37 delegati di 9 colonie, a causa della necessità inglese di subordinare l'economia "americana" alla Madrepatria evidenziata - Sugar Act del 1764 - Stamp Act 1765, le Colonie convocando un Congresso a Filadelfia (governo provvisorio centrale) che affidò al generale George Washington il comando dell'esercito ed emanando La "Dichiarazione di Indipendenza" 4 luglio 1776 (Thomas Jefferson), alla formazione dei "Sons of liberty": associazione radicale per l'indipendenza che agirono attaccando una nave carica di té della compagnia dell "indie orientali" (BOSTON TEA PARTY) - 1773, la Rivoluzione Americana (1775-1783) scoppiò successivamente alla vittoria nella guerra dei "sette anni" (1756-1763), la necessità di sanare i debiti di guerra e le necessità amministrative ai danni delle colonie, La rivolta vittoriosa delle Colone Inglesi del Nord America nei confronti della Gran Bretagna caratterizzata da essere 13 colonie anche di emigrazione puritana, la Rivoluzione Americana (1775-1783) scoppiò a causa della necessità inglese di subordinare l'economia "americana" alla Madrepatria, successivamente alla vittoria nella guerra dei "sette anni" (1756-1763) che comportò la necessità di sanare i debiti di guerra e le necessità amministrative, a causa della necessità inglese di subordinare l'economia "americana" alla Madrepatria evidenziata dal divieto di "impiantare" manuffattiere in loco (prima metà del 1700)