WARNING:
JavaScript is turned OFF. None of the links on this concept map will
work until it is reactivated.
If you need help turning JavaScript On, click here.
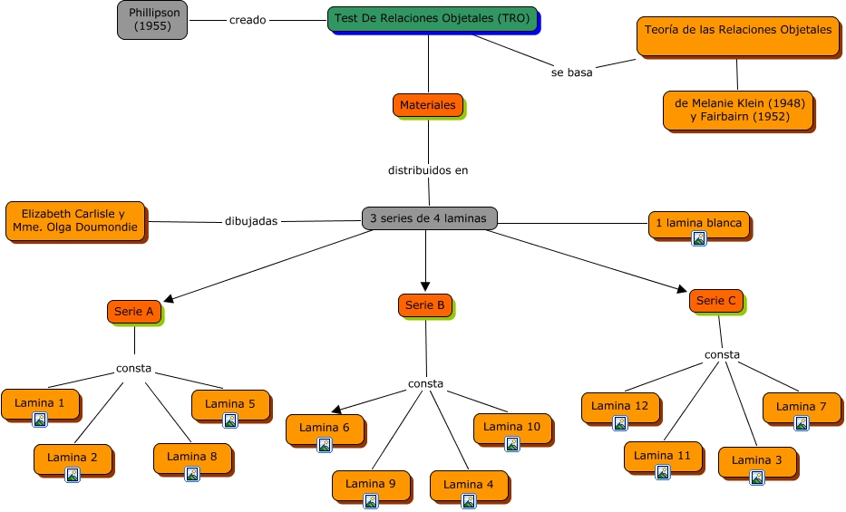
Este Cmap, tiene información relacionada con: TEST DE RELACIONES OBJETALES (TRO), Serie C consta Lamina 3, Serie B consta Lamina 6, Serie C consta Lamina 12, Serie A consta Lamina 8, Materiales distribuidos en 3 series de 4 laminas, Serie B consta Lamina 9, Test De Relaciones Objetales (TRO) se basa Teoría de las Relaciones Objetales, Serie C consta Lamina 11, 3 series de 4 laminas ???? Serie B, 3 series de 4 laminas ???? 1 lamina blanca, Test De Relaciones Objetales (TRO) creado Phillipson (1955), 3 series de 4 laminas ???? Serie C, Serie A consta Lamina 5, Serie A consta Lamina 1, 3 series de 4 laminas ???? Serie A, Serie A consta Lamina 2, Serie C consta Lamina 7, Teoría de las Relaciones Objetales ???? de Melanie Klein (1948) y Fairbairn (1952), Test De Relaciones Objetales (TRO) ???? Materiales, Serie B consta Lamina 4