WARNING:
JavaScript is turned OFF. None of the links on this concept map will
work until it is reactivated.
If you need help turning JavaScript On, click here.
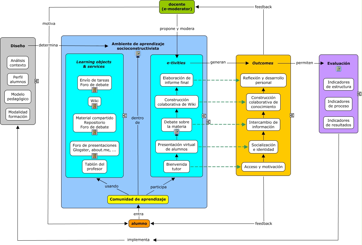
Este Cmap, tiene información relacionada con: Modelo Salmon, ???? implementa, alumno entra Comunidad de aprendizaje, ???? feedback docente (e-moderator), Presentación virtual de alumnos Socialización e identidad, implementa ????, Bienvenida tutor Acceso y motivación, e-tivities generan Outcomes, Debate sobre la materia Intercambio de información, Socialización e identidad Intercambio de información, Comunidad de aprendizaje usando ????, Elaboración de informe final Reflexión y desarrollo personal, ???? feedback alumno, Comunidad de aprendizaje dentro de Ambiente de aprendizaje socioconstructivista, docente (e-moderator) propone y modera e-tivities, Bienvenida tutor Presentación virtual de alumnos, Debate sobre la materia Construcción colaborativa de Wiki, Comunidad de aprendizaje participa ????, Intercambio de información Construcción colaborativa de conocimiento, Outcomes permiten Evaluación, Construcción colaborativa de conocimiento Reflexión y desarrollo personal