WARNING:
JavaScript is turned OFF. None of the links on this concept map will
work until it is reactivated.
If you need help turning JavaScript On, click here.
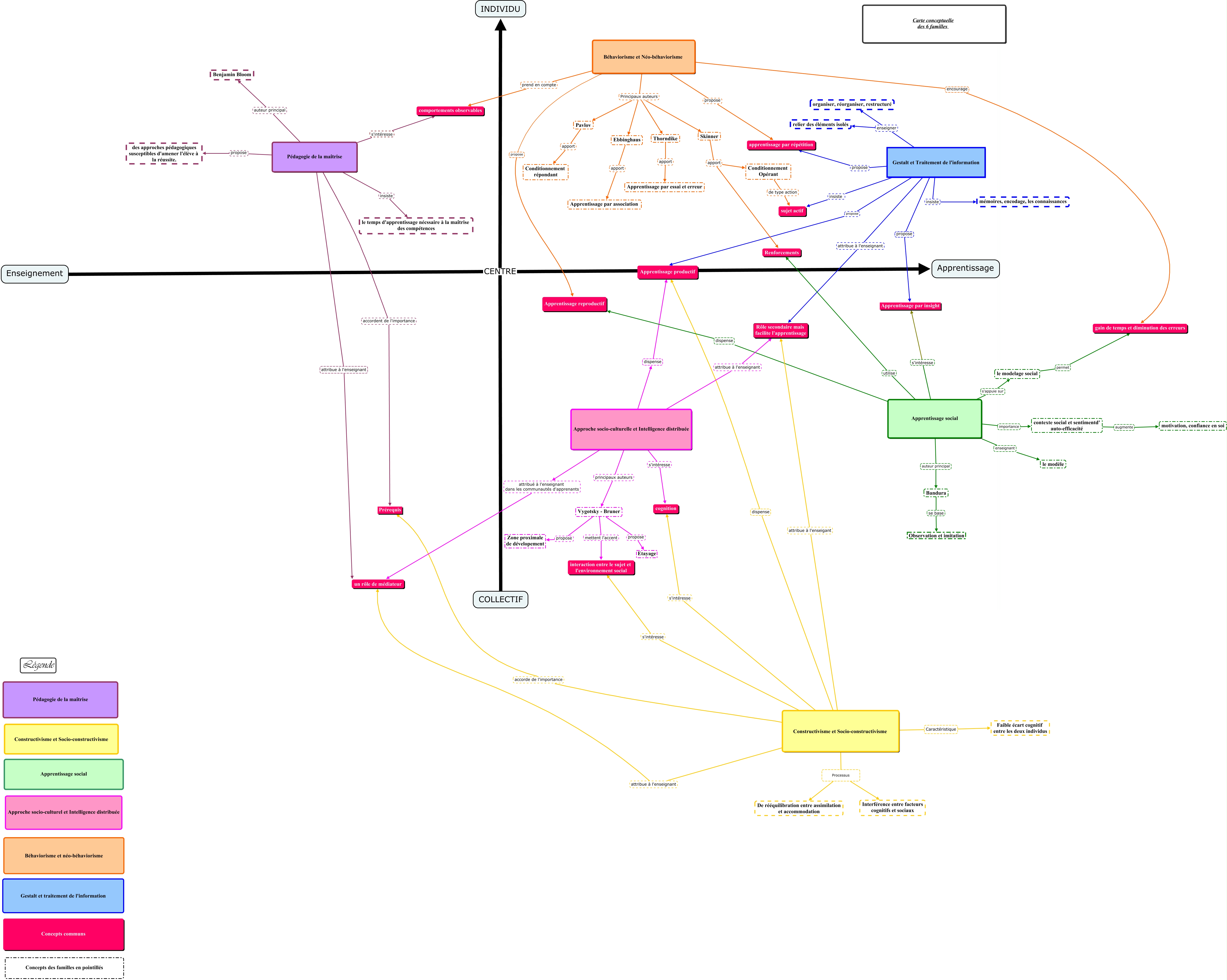
Cette carte de concepts créée avec IHMC CmapTools traite de: Sans titre 3, Gestalt et Traitement de l'information enseigner organiser, réorganiser, restructuré, Constructivisme et Socio-constructivisme attribue à l'enseignant un rôle de médiateur, Constructivisme et Socio-constructivisme s'intéresse interaction entre le sujet et l'environnement social, Gestalt et Traitement de l'information insiste sujet actif, Pédagogie de la maîtrise attribue à l'enseignant un rôle de médiateur, Pédagogie de la maîtrise accordent de l'importance Prérequis, le modelage social permet gain de temps et diminution des erreurs, Gestalt et Traitement de l'information enseigner relier des éléments isolés, Vygotsky - Bruner propose Zone proximale de dévelopement, Constructivisme et Socio-constructivisme s'intéresse cognition, Conditionnement Opérant de type action sujet actif, Gestalt et Traitement de l'information insiste mémoires, encodage, les connaissances, Constructivisme et Socio-constructivisme Processus Interférence entre facteurs cognitifs et sociaux, Approche socio-culturelle et Intelligence distribuée dispense Apprentissage productif, Béhaviorisme et Néo-béhaviorisme Principaux auteurs Pavlov, Béhaviorisme et Néo-béhaviorisme encourage gain de temps et diminution des erreurs, Béhaviorisme et Néo-béhaviorisme Principaux auteurs Ebbinghaus, Pavlov apport Conditionnement répondant, Apprentissage social enseignant le modèle, contexte social et sentimentd' auto-efficacité augmente motivation, confiance en soi