WARNING:
JavaScript is turned OFF. None of the links on this concept map will
work until it is reactivated.
If you need help turning JavaScript On, click here.
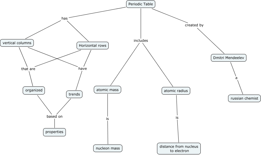
This Concept Map, created with IHMC CmapTools, has information related to: Quinns cmap on periodicity, Horizontal rows that are organized, atomic mass is nucleon mass, Periodic Table created by Dmitri Mendeelev, Dmitri Mendeelev a russian chemist, trends based on properties, atomic radius is distance from nucleus to electron, organized based on properties, Periodic Table has vertical columns, vertical columns that are organized, Periodic Table has Horizontal rows, Periodic Table includes atomic radius, Periodic Table includes atomic mass, vertical columns have trends, Horizontal rows have trends