WARNING:
JavaScript is turned OFF. None of the links on this concept map will
work until it is reactivated.
If you need help turning JavaScript On, click here.
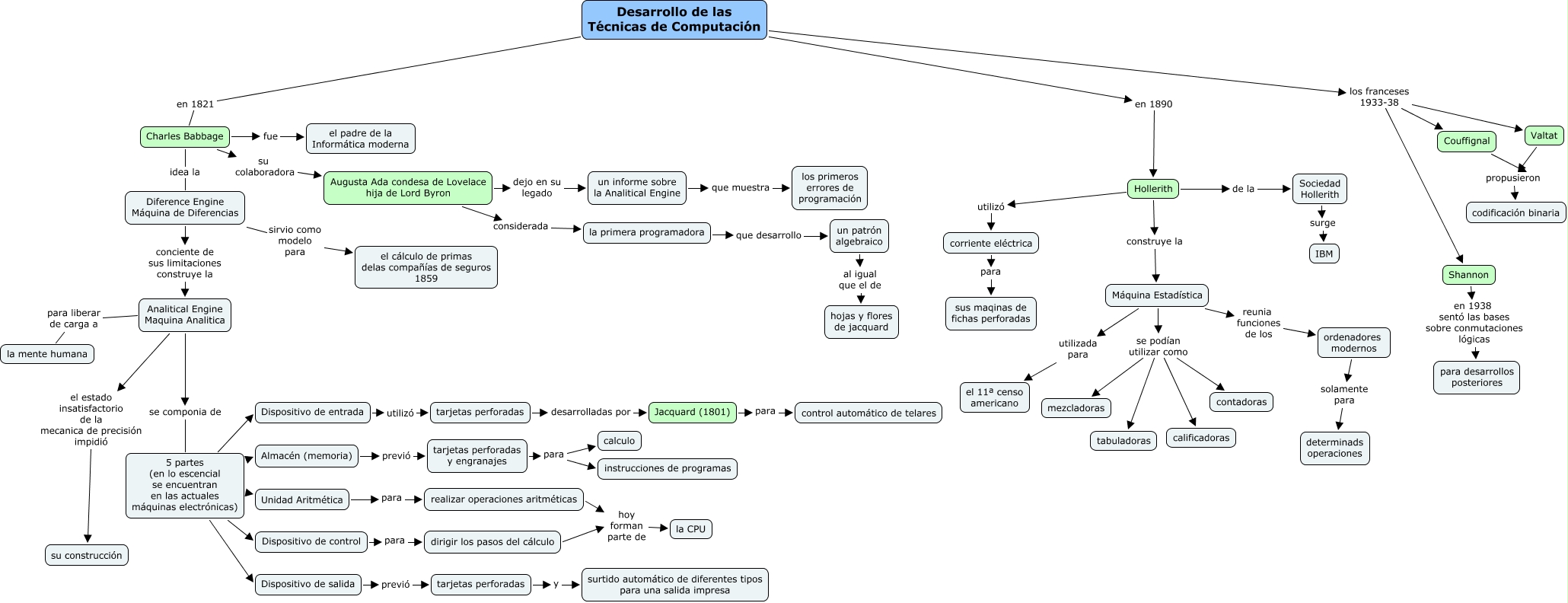
Este Cmap, tiene información relacionada con: 4 Técnicas de Computación, Desarrollo de las Técnicas de Computación en 1890 Hollerith, un patrón algebraico al igual que el de hojas y flores de jacquard, Desarrollo de las Técnicas de Computación los franceses 1933-38 Couffignal, Máquina Estadística se podían utilizar como mezcladoras, Augusta Ada condesa de Lovelace hija de Lord Byron considerada la primera programadora, tarjetas perforadas desarrolladas por Jacquard (1801), la primera programadora que desarrollo un patrón algebraico, Desarrollo de las Técnicas de Computación en 1821 Charles Babbage, un informe sobre la Analitical Engine que muestra los primeros errores de programación, Hollerith construye la Máquina Estadística, Diference Engine Máquina de Diferencias conciente de sus limitaciones construye la Analitical Engine Maquina Analitica, dirigir los pasos del cálculo hoy forman parte de la CPU, Diference Engine Máquina de Diferencias sirvio como modelo para el cálculo de primas delas compañías de seguros 1859, 5 partes (en lo escencial se encuentran en las actuales máquinas electrónicas) Unidad Aritmética, Jacquard (1801) para control automático de telares, Hollerith utilizó corriente eléctrica, tarjetas perforadas y surtido automático de diferentes tipos para una salida impresa, Máquina Estadística se podían utilizar como tabuladoras, Analitical Engine Maquina Analitica el estado insatisfactorio de la mecanica de precisión impidió su construcción, corriente eléctrica para sus maqinas de fichas perforadas