WARNING:
JavaScript is turned OFF. None of the links on this concept map will
work until it is reactivated.
If you need help turning JavaScript On, click here.
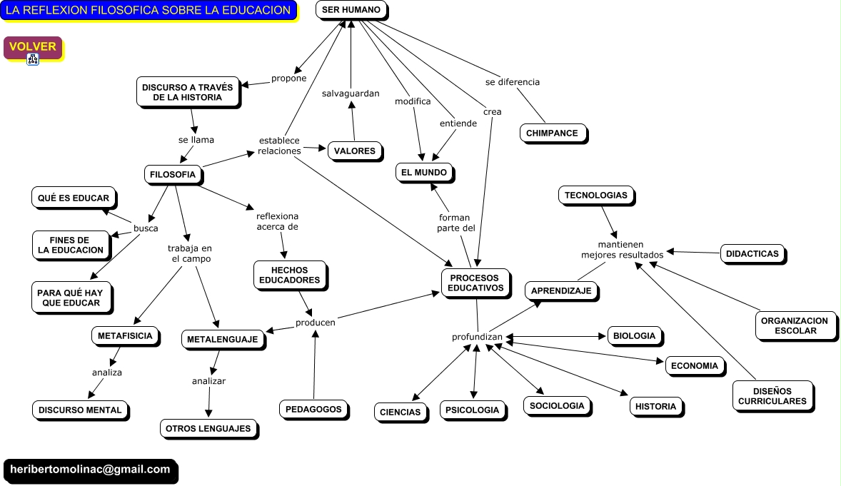
Este Cmap, tiene información relacionada con: CAP2, PSICOLOGIA profundizan APRENDIZAJE, SER HUMANO propone DISCURSO A TRAVÉS DE LA HISTORIA, ORGANIZACION ESCOLAR mantienen mejores resultados APRENDIZAJE, CIENCIAS profundizan APRENDIZAJE, HECHOS EDUCADORES producen PROCESOS EDUCATIVOS, FILOSOFIA establece relaciones SER HUMANO, FILOSOFIA busca PARA QUÉ HAY QUE EDUCAR, SOCIOLOGIA profundizan APRENDIZAJE, SER HUMANO entiende EL MUNDO, SER HUMANO crea PROCESOS EDUCATIVOS, HISTORIA profundizan APRENDIZAJE, TECNOLOGIAS mantienen mejores resultados APRENDIZAJE, DISCURSO A TRAVÉS DE LA HISTORIA se llama FILOSOFIA, FILOSOFIA establece relaciones PROCESOS EDUCATIVOS, PROCESOS EDUCATIVOS profundizan APRENDIZAJE, METAFISICIA analiza DISCURSO MENTAL, PROCESOS EDUCATIVOS forman parte del EL MUNDO, BIOLOGIA profundizan APRENDIZAJE, METALENGUAJE analizar OTROS LENGUAJES, FILOSOFIA busca FINES DE LA EDUCACION