WARNING:
JavaScript is turned OFF. None of the links on this concept map will
work until it is reactivated.
If you need help turning JavaScript On, click here.
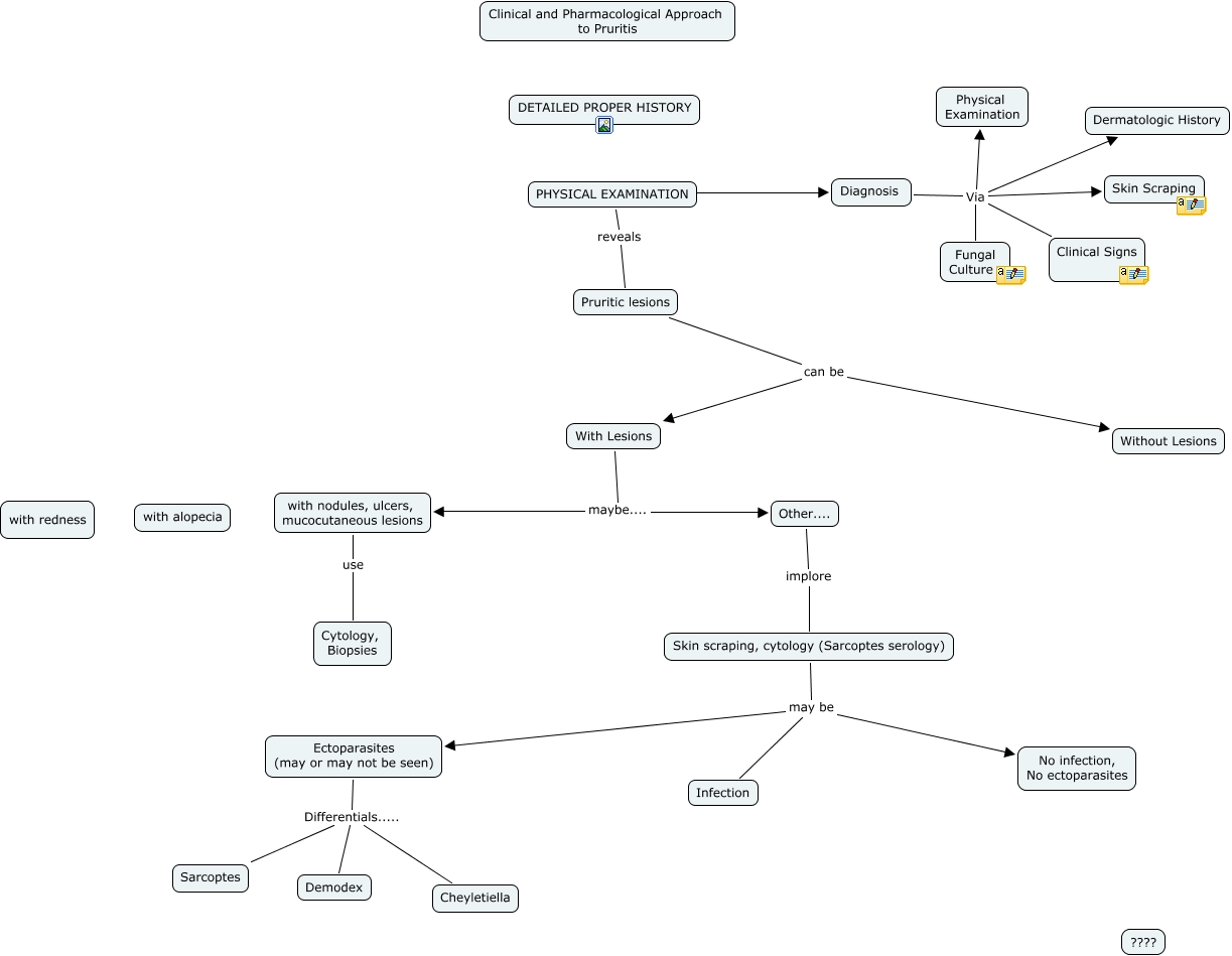
This Concept Map, created with IHMC CmapTools, has information related to: Clinical and Pharmacological Approach to Pruritis, With Lesions maybe.... Other...., Diagnosis Via Fungal Culture, Pruritic lesions can be Without Lesions, Skin scraping, cytology (Sarcoptes serology) may be Ectoparasites (may or may not be seen), With Lesions maybe.... with nodules, ulcers, mucocutaneous lesions, Diagnosis Via Physical Examination, Ectoparasites (may or may not be seen) Differentials..... Demodex, Ectoparasites (may or may not be seen) Differentials..... Sarcoptes, Other.... implore Skin scraping, cytology (Sarcoptes serology), PHYSICAL EXAMINATION reveals Pruritic lesions, Diagnosis Via Skin Scraping, Pruritic lesions can be With Lesions, Diagnosis Via Dermatologic History, Skin scraping, cytology (Sarcoptes serology) may be Infection, Skin scraping, cytology (Sarcoptes serology) may be No infection, No ectoparasites, Ectoparasites (may or may not be seen) Differentials..... Cheyletiella, with nodules, ulcers, mucocutaneous lesions use Cytology, Biopsies, PHYSICAL EXAMINATION ???? Diagnosis, Diagnosis Via Clinical Signs